Лабораторна робота
№2
Дослідження реле
часу
Мета роботи: ознайомлення з
конструктивним виконанням, принципом дії, основними параметрами і
характеристиками реле часу ВС-10-63У4,
ВЛ-34-У4, ВЛ-43УХЛ4.
Теоретичні
відомості
Реле часу
(РЧ) є однокомандними програмно-часовими задавачами (ПЧЗ) часових команд.
Функції РЧ
зводяться до відтворення інтервалу заданої тривалості або моменту визначеної
дати і до видачі сигналу команди по закінченні цього інтервалу або в заданий
момент часу. В першому випадку РЧ формує інтервал часу заданої тривалості, а в
другому – тривалість інтервалу до відтворення моменту наперед заданої дати не
грає ніякої ролі, і РЧ може бути запущено в будь-який навіть невідомий момент,
який повинен лише передувати моменту заданої дати.
Сказане визначає
першу зовнішню класифікаційну ознаку (рис. 1), за якою усі РЧ можуть бути
розподілені на РЧ хронометричного типу для відтворення інтервалів часу заданої
тривалості та РЧ хронологічного типу для відтворення моментів часу заданих дат.
Подальша
класифікація РЧ здійснюється за ознаками, які відносяться до вихідного сигналу,
і не потребує особливих пояснень.
Крім того,
за наявністю або відсутністю міри часу РЧ діляться на автономні, до складу яких
входить міра часу, і неавтономні (вторинні), які отримують інформацію про шкалу
часу у вигляді сигналів часу зовні.
У склад
узагальненої функціональної схеми РЧ (рис. 2) входять багатозначна міра часу з
пристроєм синхронізації за сигналами часу зразкової міри, а також компаратори з
пристроями уставки і вихідні нормуючі перетворювачі за числом каналів РЧ. Усі
канали РЧ працюють ідентично: компаратор порівнює значення міри часу
, які послідовно виробляються мірою часу у відповідні моменти
часу
, зі значенням уставки
і в деякий момент
, коли ці значення збігаються, виробляє сигнал часу
, який несе інформацію про наставання програмного моменту
часу
.

Рис. 1. Класифікація РЧ за зовнішніми ознаками
Рис. 2. Узагальнена функціональна схема РЧ
Цей сигнал
нормуючим перетворювачем приводиться до вигляду, форми і параметрам, які
необхідні споживачеві. Пуск і скинення можуть бути як ручними, так і
автоматичними – за допомогою відповідних сигналів. У ролі останнього може
виступати і вихідний сигнал РЧ.
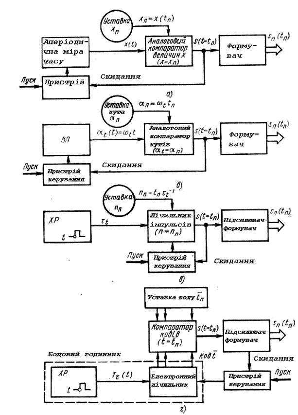
У рамках
узагальненої схеми можливі її варіанти, найбільш характерні з яких подані на
рис. 3. В якості РЧ з аперіодичною мірою часу (рис. 3, а) використовується
процес
, який монотонно змінюється, і пристрій, який реалізує його.
Звичайно хронометричні процеси цього типу володіють значно меншою стабільністю,
ніж періодичні хронометричні процеси, тому на їх основі будують РЧ на порівняно
короткі інтервали часу і дуже низькоточні РЧ. Очевидно, що усі ці РЧ
відносяться до РЧ хронометричного типу. Уставка задає поріг величини
, який відповідає програмному моменту
:
. В момент досягнення

Рис. 2.3. Типові функціональні схеми РЧ:
а – з аперіодичною мірою часу; б – на основі часового
приводу; в – на основі хронізатора; г – на базі кодових годинників
порогового значення
компаратор виробляє потрібний сигнал команди
, який потім формується у вихідний сигнал
.
У
якості міри часу більш високого класу точності часто виступає міра часу з періодичним
обертальним хронометричним процесом, функції якої виконують часові приводи
(ЧП). Шкала часу цієї міри часу розгортається звичайно у вигляді кута повороту
вихідного валу приводу
(рис. 3, б), який
відтворює хронологічну або хронометричну шкалу часу. Уставка в цьому випадку
задається у вигляді визначеного значення кута
, який відповідає потрібному значенню дати або тривалості.
Дещо
інакше будуються РЧ з мірою часу, яка реалізує хронометричні коливання. Функції
міри часу тут виконує хронізатор ХР (рис. 3, в), який виробляє унітарний код
часу з тактом
. Компаратор при цьому виконується у вигляді лічильника
імпульсів зі змінним коефіцієнтом перерахунку, максимальне значення якого
визначає діапазон
витримок РЧ. Уставка задається у вигляді визначеного значення коефіцієнта
перерахунку
, де
– дата моменту
спрацювання РЧ.
При
максимальному діапазоні витримок найбільшою точністю вставлення уставки
володіють найбільш сучасні модифікації РЧ, які побудовані повністю на цифрових
елементах з кодовою уставкою (рис.
В
цих РЧ функції ХР виконує багатозначна міра часу з вихідним
комбінаційно-кодовим сигналом часу – кодові годинники, а функції
компаратора - компаратор кодів, який
послідовно порівнює комбінаційний код програмної дати уставки
з послідовністю кодів
дат від кодових годинників. В момент збігання кодів цих дат – в програмний
момент часу
на виході компаратора
кодів виробляється сигнал
, який після підсилення і формування перетворюється у
потрібний сигнал команди
.
РЧ
останнього типу мають найбільші функціональні можливості і реалізуються на стандартних цифрових схемах, що забезпечує
їх достатньо високу надійність.
На
підставі розглянутого типового складу і внутрішньої структури РЧ можна
побудувати завершальну класифікацію цих приладів за внутрішніми класифікаційними
ознаками (рис. 4).

Рис. 4. Класифікація РЧ за внутрішніми ознаками
Приведена
класифікація враховує лише суттєві класифікаційні ознаки, залишаючи в стороні
більш другорядні, наприклад, таку, як вид струму живлення.
Електромеханічні
аналогові РЧ будуються в основному за схемою, яка наведена на рис. 3, б, і
частіше всього виробляють електричні програмні сигнали. До цих РЧ можна
віднести багатоканальні РЧ серії ВС-10. ЧП цих реле створений синхронним
двигуном М (рис. 5, а), який отримує живлення від мережі змінного струму, і
редуктором 2, котрий передає рух з триба 1, розташованого на валу цього
двигуна, на вихідний вал 8 за допомогою зубчастої пари триб 22 – колесо 21.
Триб – це мілкомодульне зубчасте колесо з малим числом зубців (6-16), яке
складає одне ціле зі своєю віссю обертання. На вихідному валові установлено
п’ять стальних дисків 9 з упорами 10 і нанесеної на них шкалою витримок, які
розділені втулками 12. На осях 24 закріплені кулачки 13. Установлення моментів
вмикання кулачків здійснюється поворотом дисків 9 з закріпленими на них упорами
10 відносно нульової відмітки. Диски шкал після установлення їх у необхідне
положення закріпляються зажимною гайкою 11. У склад компаратора кутів входять диски
9 з упорами 10 і кулачками 13, які взаємодіють з контактами 14 та 15.

Рис. 5. Багатоканальне РЧ типу ВС-10:
а
– кінематична схема; б, в – схеми роботи контактних груп
Вмикання
РЧ здійснюється при подачі напруги на котушку 4 електромагніта. Якір
останнього, долаючи зусилля пружини, переміщує диск 3 зчеплення, вводячи його в
зачеплення з диском 23. Після обробки сигналів по усіх керованих колах двигун М
вимикається власним розмикаючим контактом або розмикаючим контактом керованого
об’єкта. Для підвищення надійності РЧ має також автоматичне блокування: після
того як вал 8 (рис. 2.5, б) зробить
повний оберт, установлений на цьому валові важіль 16 упреться в палець17
і поворотом важеля 18 вимкне вимикач 19 у колі живлення двигуна. В початковий
момент важіль 16 притиснутий до упору 20. Повернення усіх елементів РЧ у
вихідне положення відбувається при вимкненні кола живлення котушки 4
електромагніта. Якір електромагніта за допомогою пружини розчіплює диски 3 та
23, і вихідний вал зі шкалами під дією спіральної пружини 5 прискорено
повертається у вихідне положення. Для зменшення можливих в цей момент
співударів передбачено гальмівний регулятор 6, рух на який передається за
допомогою зубчастої пари колесо 21 – триб 7.
Кулачок
13 забезпечує миттєву комутацію контактів 15. При робочому ході (за годинниковою
стрілкою на рис. 5, в) у процесі взаємодії упорів 10 з лівим плечем
кулачка 13 відбувається повертання останнього. Після того як вершина кулачка 13
пройде лінію вертикалі (нейтральне положення), контактна пружина практично
миттєво перекине кулачок у горизонтальне положення. При цьому перемикаючий
контакт також миттєво перекинеться у нове положення і вступить у взаємодію з
контактом 14.
При
зворотному русі вихідного валу аналогічним чином здійснюється перекид контактів
у вихідне положення, а упори 10 взаємодіють з правим плечем кулачка 13.
Промисловість
випускає багато РЧ, побудованих за такою схемою. В РЧ серії ВС-10 входять реле
ВС-10-31 – ВС-10-38 і реле типу ВС-10-62 – ВС-10-68 з шістьма вихідними
перемикаючими контактами на струм до 6А. Реле отримують живлення від мережі
змінного струму з номінальними напругами 12, 24, 36, 110, 127, 220В.
Характеристики витримок часу, які реалізуються за допомогою реле серії ВС-10,
подані у таблиці 1.
Таблиця 1
|
Марка
реле |
Діапазон
витримки часу |
Похибка
реле |
Найменша
різниця між сусідніми значеннями уставок на різних шкалах |
|
ВС-10-31У4 |
2-60 с |
±0,2с |
1,5с |
|
ВС-10-32У4,ВС-10-62У4 |
5-180 с |
±0,7с |
5с |
|
ВС-10-33У4,ВС-10-63У4 |
15с – 9хв |
±2с |
15с |
|
ВС-10-34У4,ВС-10-64У4 |
1-30хв |
±7с |
45с |
|
ВС-10-35У4,ВС-10-65У4 |
3-90хв |
±20с |
2хв |
|
ВС-10-36У4,ВС-10-66У4 |
9хв-4год
30хв |
±1хв |
6хв |
|
ВС-10-37У4,ВС-10-67У4 |
24хв-10год |
±2хв |
18хв |
|
ВС-10-38У4,ВС-10-68У4 |
1-24год |
±5хв |
45хв |
Принцип
роботи цифрових РЧ, побудованих за схемами на рис. 3, в, г, полягає в отриманні
потрібних проміжків програмного інтервалу шляхом підрахунку заданого числа
тактів сигналу часу ХР. Це число визначається як
,
де
- потрібна тривалість
витримки;
- тривалість такту
вихідного сигналу ХР.
Очевидно,
що можуть бути отримані лише тривалості витримок
, кратні
, тому
доцільно вибирати як найбільший загальний подільник потрібних величин
цих витримок.
Обидва
основних види РЧ на ХР, які були виділені при класифікації РЧ, використовують
той цей самий принцип ділення частоти сигналів ХР і відрізняються лише способом
завдання уставки і фіксації моменту її досягнення. При першому способі (рис. 3,
в) уставка задається коефіцієнтом ділення подільника частоти або лічильника
імпульсів і в якості програмного моменту
фіксується момент
переповнення цього лічильника; при другому способі (рис.
фіксується момент
наставання цього стану лічильника. При першому способі компаратор являє собою
пристрій, який спрацьовує від імпульсу потрібної полярності на виході
подільника частоти РЧ; при другому способі спеціальний компаратор кодів фіксує
рівнозначність кодів уставки уставки і лічильника.
РЧ
з кодовою уставкою і компаратором кодів мають широкі функціональні можливості
та високі технічні характеристики. Ці РЧ дозволяють на основі звичайного
двійкового лічильника з коефіцієнтом перерахунку
отримати усі
тривалості витримок часу від 0 до
, де n – число
тригерів.
До
цих реле відносяться РЧ серії ВЛ-34. Реле ВЛ-34 (рис. 6) складається з ХР,
лічильника, дешифратора DC з блоком перемикачів уставки, підсилювачів
потужності 1, 2, 3, вихідних реле КА1, КА2, КА3, пристрою установлення нуля і
стабілізованого блока живлення. Пуск РЧ здійснюється подачею напруги живлення
на вхід стабілізованого блока живлення у деякий початковий момент
. При цьому пристрій
встановлення нуля відразу встановлює лічильник в нульовий стан; на виході
дешифратора DC при усіх значеннях уставки, крім нульового, сигнал відсутній, а
тому підсилювачі 1-3 закриті, струм на котушки вихідних реле КА1-КА3 не
надходить і кола їх контактів розімкнені – сигнали команд на усіх трьох виходах
реле відсутні.

Рис. 2.6. Реле часу ВЛ-34
Одночасно
з подачею напруги живлення починає працювати ХР, виробляючи імпульси сигналу
часу на лічильник, який веде неперервний рахунок числа імпульсів часу, що
надходять на його вхід. Код цього числа надходить на дешифратор, який шляхом
визначеного набору кожної із трьох пар перемикачів блока перемикачів уставки
настроєний на відробку потрібної витримки часу
,
,
в кожному вихідному
каналі РЧ. При досягненні кодом числа імпульсів, які підраховуються
лічильником, по черзі кожного із значень уставок дешифратора
,
,
на відповідному виході
дешифратора виникає сигнал логічної „1”, який відкриває підсилювач цього каналу
і викликає замикання вихідного контакту, керованого цим підсилювачем реле.
Після замикання контактів кожного із цих реле останнє самоблокується. Таким
чином, вихідні контакти РЧ замикають зовнішні кола в моменти
,
і
у відповідності із
значеннями уставок. Контакти розмикаються при вимкненні напруги живлення реле.
Реле
серії ВЛ-34 випускаються на наступний діапазон витримок часу 1-100с, 0,1-10хв,
1-100хв і 0,1-10год; приведена похибка відробки витримки часу 2,3%; номінальна
комутована потужність вихідного сигналу 250ВА змінного струму або 25Вт
постійного.
У
переважній більшості основні показники якості РЧ визначаються їх
метрологічними характеристиками. До них
можна віднести абсолютну, відносну, приведену похибки відробки витримки часу та
клас точності приладу.
Абсолютна
похибка відробки витримки часу РЧ є різниця між програмною витримкою часу
та дійсним значенням
вимірюваної величини
:
. (1)
За
дійсне значення вимірюваної величини приймається її значення, яке знайдено
експериментально (наприклад, за допомогою зразкового приладу) і настільки
наближене до справжнього, що для цієї цілі воно може бути використано замість
нього.
Відносна
похибка відробки витримки часу є відношення абсолютної похибки до програмної
витримки часу
. (2)
Наведена
похибка відробки витримки часу є відношення абсолютної похибки до нормуючого
значення
. (3)
Нормуюче
значення для РЧ з рівномірною шкалою уставок звичайно приймається рівними
кінцевому значенню робочої частини шкали уставок (верхній границі вимірювання),
якщо нульова відмітка знаходиться на краю або поза шкалою уставок.
Клас
точності РЧ – це його узагальнена характеристика, яка визначається границями
основної похибки, що допускається, та зміною показників реле під дією збурень,
а також іншими властивостями приладу. Клас точності РЧ чисельно рівний границі
основної приведеної похибки відробки витримки часу, що допускається.
Порядок виконання
лабораторної роботи
1.
Вивчити будову та принцип дії електромеханічного аналогового РЧ типу
ВС-10-63У4, а також цифрових РЧ типу ВЛ-34У4 та ВЛ-43УХЛ4.
2.
Ознайомитись з основними схемами вмикання зазначених в п. 1 РЧ, що наведені на
лицьових панелях цих реле, та записати їх основні технічні параметри.
3.
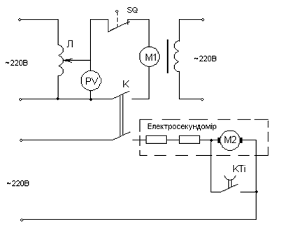
Визначити основні метрологічні характеристики РЧ типу ВС-10-63У4 для усіх його
каналів. З цією метою для кожного із каналів скласти електричну схему, яка
наведена на рис. 7. За допомогою ЛАТРа Л установити за вольтметром PV робочу
напругу для цього реле. Ввімкнути ключ К і за електросекундоміром визначити
дійсні значення вимірюваних величин
для усіх каналів
результати вимірювань занести у таблицю 2.2.
Таблиця 2
|
Номер
каналу, і |
Дійсне
значення вимірюваної величини |
Програмна
витримка часу |
Абсолютна
похибка відробки витримки часу |
|
1 |
|
|
|
|
2 |
|
|
|
|
3 |
|
|
|
|
4 |
|
|
|
|
5 |
|
|
|
|
6 |
|
|
|

Рис. 7. Схема для дослідження РЧ типу ВС-10-63У4
В
цю таблицю записати також програмні витримки часу
для усіх каналів та
абсолютні похибки відробки витримок часу
, які розрахувати за формулою (1). Порівнявши абсолютні
похибки відробки витримок часу, які отримані експериментально, з тим, що
наведені заводом-виробником у таблиці 1, та зробити відповідні висновки.
4.
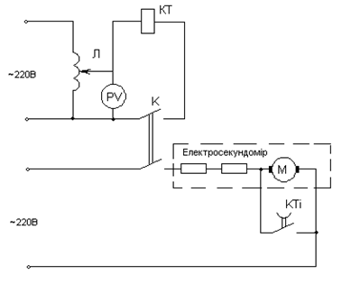
Визначити метрологічні характеристики РЧ типу ВЛ-34У4 для усіх його каналів. З
цією метою скласти електричну схему, яка наведена на рис. 8. Установити на
лицевій панелі РЧ програмні витримки часу для усіх його каналів за вказівкою
викладача. За допомогою ЛАТРа Л установити за вольтметром PV робочу напругу
цього реле. Ввімкнувши ключ К і за електросекундоміром визначити дійсні
значення вимірюваних величин
для усіх каналів.

Рис. 8. Схема для дослідження РЧ типів ВЛ-34У4 та ВЛ-43УХЛ4
Результати
вимірювань занести у таблицю 3. В цю таблицю записати також програмні витримки
часу
для усіх каналів, та
абсолютні, відносні, приведені похибки відробки витримок часу, які розрахувати
за формулами (1), (2) і (3). За даними таблиці 3 визначити до якого класу
точності можна віднести досліджуване РЧ. З’ясувавши, чи відповідає зазначене РЧ
класу точності, який наводиться заводом-виробником.
5.
Визначити метрологічні характеристики одноканального РЧ типу ВЛ43УХЛ4. З цією
метою скласти електричну схему, яка наведена на рис. 8. Послідовно установити
на лицевій панелі реле програмні витримки часу від 1 до 10с з кроком 1с. За
допомогою латра Л установити за вольтметром PV робочу напругу цього РЧ.
Таблиця 3
|
Номер каналу |
1 |
2 |
3 |
|
Дійсне значення
вимірюваної величини |
|
|
|
|
Програмна
витримка часу |
|
|
|
|
Абсолютна похибка
відробки витримки часу |
|
|
|
|
Відносна похибка
відробки витримки часу |
|
|
|
|
Наведена похибка
відробки витримки часу |
|
|
|
Ввімкнути
ключ К і за електросекундоміром визначити дійсні значення вимірюваних величин
. Результати вимірювань занести в таблицю 4. В цю таблицю
записати також програмні витримки часу
та абсолютні,
відносні, приведені похибки витримок часу, які розрахувати за формулами (1),
(2) і (3). З’ясувавши, чи відповідає зазначене
реле класу точності, який наводиться заводом-виробником.
Таблиця 4
|
Номер
каналу |
|
|
|
|
|
|
|
|
|
|
|
Дійсне
значення вимірюваної величини |
|
|
|
|
|
|
|
|
|
|
|
Програмна
витримка часу |
|
|
|
|
|
|
|
|
|
|
|
Абсолютна
похибка відробки витримки часу |
|
|
|
|
|
|
|
|
|
|
|
Відносна
похибка відробки витримки часу |
|
|
|
|
|
|
|
|
|
|
|
Наведена
похибка відробки витримки часу |
|
|
|
|
|
|
|
|
|
|
Контрольні питання
1. Назвіть, які функції виконують РЧ.
2. Поясніть класифікацію РЧ за зовнішніми та
внутрішніми ознаками.
3. Поясніть будову та принцип дії узагальненої
функціональної схеми РЧ.
4. Порівняйте між собою типові функціональні схеми РЧ.
5. Поясніть будову та принцип дії багатоканального РЧ
типу ВС-10.
6. Поясніть будову та принцип дії цифрового РЧ типу
ВЛ-34.
7. Дайте визначення основних метрологічних
характеристик реле часу.