7.2. Типи і властивості елементарних структур телекомунікаційних
мереж.
Існує безліч різних
структур мереж зв'язку. Проте базою для побудови і дослідження структури ТКМ
будь-якої складності є так звана елементарна структура Як елементарні виділяють
структури двох типів: радіальну (РЕМ) і кільцеву (КЕМ).
Кожен тип елементарної структури характеризується певним
співвідношенням структурних параметрів Це кількість КЦ - N і кількість гілок -
М. Для РЕМ співвідношення між параметрами М і N має вигляд М=N –1. При цьому
мінімальне значення N≥2.
Для КЕМ аналогічне співвідношення має вигляд М=N при N =3. Таким
чином, базовим параметром для обох видів елементарних структур є число N.
Приклади п'ятиелементної РЕМ і КЕМ представлені на рис. 23 а і б відповідно.
а)
б)
Рис.
23. Елементарні типи структур ТКМ.
Важливим параметром при характеристиці елементарних структур є
число гілок, що прилягають до кожного КЦ. Особливістю РЕМ є те, що в них є один
комутаційний центр, якому інцидентна (прилягає) N-1 гілка. Такий КЦ отримав
назву базового. Іншим КЦ даної
структури інцидентна лише одна гілка.
Для КЕМ кожному КЦ інцидентні дві гілки В матриці зв'язності
порядку N в якої всі елементи аij (крім елементів аii=аjj=0) одного
рядка і одного стовпця рівні 1, а інші елементи дорівнюють 0 відноситься до
радіального типу. Номер рядка і стовпця, в яких всі елементи аij =1, є
номером базового КЦ в мережі даної РЕС Як приклад на рис. 24 а) приведена
прямокутна матриця зв'язності |А| п'ятиелементної РЕМ:
а)
б)
Рис.24.
Матриці зв’язності елементарних структур ТКМ.
У КЕМ всі КЦ рівнозначні з точки зору кількості інцедентних
кожній з них віток. В них в будь-якому рядку або стовпці матриці наявні дві
одиниці. При невиконанні цієї умови описувана матрицею зв'язності структура не
КЕМ. Як приклад на рис. 24 б) приведена прямокутна матриця зв'язності |А| п’ятиелементної
КЕМ.
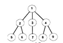
На базі РЕМ і КЕМ можуть бути побудовані складніші структури.
Наприклад, при використанні лише РЕМ отримують деревовидні структури (рис. а)
при використанні КЕМ – кільцеві, що поділяються на повнозв’язні
(M=N(N-1)/2) та неповнозв’язні (N+1≤M<N(N-1)/2) (рис. 25).


Рис.
25. Деревовидна і кільцева структури ТКМ.
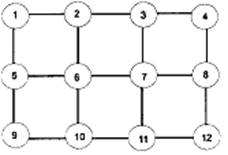
Серед множини неповнозв’язних структур виділяють
типові структури зі спеціальними назвами. До них відносяться "грати",
"соти" (рис. 26.) і ін.


Рис.
26. Види неповнозв’язних структур.
Спільне використання РЕМ і КЕМ дозволяє будувати мережі зв'язку
складнішої структури. Частіше за інші створюються мережі вузлової і
радіально-вузлової структур. Мережа вузлової структури (рис 312) утворюється
декількома РЕМ, базові КЦ яких об'єднані кільцевою структурою.
Радіально-вузлові структури (рис. 27) будуються на основі декількох структур
типа дерево, в яких КЦ одного класу об'єднані КЕМ.

Рис.
27. Вузлова і радіально вузлова структура ТКМ.