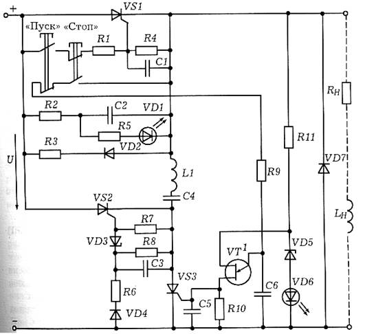
9.3. Безконтактні НП
контактори постійного струму
У
теперішній час безконтактні
напівпровідникові контактори постійного струму (НКПС), достатньо повно
задовольняють вимогам, які викладені в п. 9.1. На рис.
9.2 наведена принципова схема НКПС,
яка відрізняється відносно високою здатністю до вимкнення. Вона дозволяє
вимикати струм 63 А і вище.

Рис. 9.2. Принципова схема НКПС
Цей
контактор складається з наступних функціональних вузлів:
– тиристорного ключа з примусовою ємнісною
комутацією, який містить основний тиристор
, комутувальний тиристор
, комутувальний конденсатор
, комутувальну індуктивність
, зворотній діод
, додатковий резистор
;
– кола заряду комутувального
конденсатора, який містить зарядний тиристор
, індуктивність
та конденсатор
;
– схеми запуску основного тиристора
, яка містить кнопки «Пуск»
та «Стоп» й обмежувальний резистор
;
– схеми запуску тиристора
, яка містить діод
, коло часової затримки (резистор
, конденсатор
), розрядний резистор
та стабілітрон
;
– схеми запуску тиристора
, яка містить кнопки «Пуск»
та «Стоп», коло часової затримки
(резистор
, конденсатор
), коло живлення одноперехідного
транзистора
(резистор
, стабілітрон
);
– захисного діода
;
– демпферного кола, яке містить резистор
, конденсатор
;
– кіл контролю які містять світлодіод
, резистор
, та світлодіод
.
Із
натисненням кнопки «Пуск» напруга мережі через резистор
надходить на керуючий
перехід тиристора
і він відкривається. У
ввімкненому стані контактора схема імпульсної примусової комутації знаходиться
у знеструмленому стані (вона шунтується тиристором
), що суттєво підвищує надійність роботи схеми.
Із
натисненням кнопки «Стоп» конденсатор
починає заряджатись
через резистор
від напруги на
навантаження і, як тільки напруга на ньому досягне напруги перемикання
транзистора
, він перемикаючись, забезпечить надійне ввімкнення тиристора
розрядним струмом
конденсатора
. Починається коливальний заряд конденсатора
за наступним колом:
, відкритий тиристор
, котушка
, тиристор
,
.
З
метою зменшення втрат в колах комутації контактора індуктивність виконується
так, щоб її активний опір був мінімальним. В цьому випадку зарядний струм:
,
де
– амплітуда зарядного
струму;
– власна частота
контуру заряду.
Напруга
на конденсаторі
:
.
Заряд
конденсатора
закінчиться якщо
. Конденсатор зарядиться до напруги
.
Час
його заряду буде:
![]()
Після
заряду конденсатора
тиристор
закривається і на ньому виникає напруга,
яка дорівнює різниці напруг на конденсаторі
і на навантаженні. Ця
напруга через діод
, коло часової
затримки і стабілітрон
прикладається до керуючого переходу
тиристора
. Коли напруга на конденсаторі
перевищить напругу
стабілізації стабілітрона
, тиристор
вмикається За цей час
тиристор
вже відновить свої
запірні властивості.
Вимкнення
тиристора
викличе роботу схеми
імпульсної примусової комутації, яка забезпечить вимкнення тиристора
.
Повне
відключення навантаження відбувається за повного перезаряду конденсатора
та зниження струму
через тиристор
нижче струму утримання.
В
даній схемі необхідно, щоб час затримки на ввімкнення тиристора
:
,
де
– час заряду
;
– час затримки на ввімкнення тиристора
;
–час роботи схеми примусової комутації.