Тема 13. Товарознавча експертиза
текстильних товарів
Основні поняття,
класифікація
волокон, властивості
текстильних
волокон
Під час товарознавчої експертизи та під час
митного контролю текстильних та трикотажних товарів, готового одягу та деяких
груп виробів зазвичай виникає необхідність визначення волокнистого складу
матеріалів, т.б. визначення видів та кількісного
співвідношення текстильних волокон використаних для виробництва даного
матеріалу.
Текстильними
волокнами називають тонкі видовжені тіла, в
яких площа поперечного перерізу набагато менша за довжину, а міцність і
еластичність такі, що дають можливість, скручуючи,
переробляти їх на пряжу і полотна. За наявності необхідної міцності й
еластичності прядильні волокна мають довжину
За ознакою будови волокна розподіляють на:
-
елементарні – волокна, що не розділяються вздовж без руйнування (наприклад, бавовна, вовна). Ці
волокна являють собою здебільшого видовжені клітини. Комплексні волокна складаються з елементарних волокон-клітин, закріплених між
собою клейковиною (наприклад, льон, коноплеволокно).
Ці волокна за певних умов можна розділити на складові частинки –
елементарні клітини;
-
профільовані
волокна – хімічні
волокна, що мають задані фігурні
перетини;
- звиті волокна – це такі, що мають природну звитість
або надану методом механічної, теплової або тепловологої
обробки;
- безмежно довгі волокна мають довжину, обмежену місткістю шпулі або клубка. Довгі волокна отримують, наприклад, з коконів
шовкопряда, розчісуванням льону тощо;
-
штапельовані волокна мають задану довжину. їх отримують
розрізанням, розриванням або іншим способом поділу комплексів елементарних
ниток, а також розчепленням плівок;
-
елементарні довгі волокна ще називають моноволокнами. Деякі з них, що мають достатню міцність,
використовують у різних виробництвах (наприклад, для
отримання панчіх);
-
довгі комплексні волокна складаються з багатьох довгих та тонких
моноволокон. Моноволокна, як правило не дуже міцні і тому їх переробляють
попередньо скрутивши між собою. Такі скручені або склеєні волокна називають
комплексними нитками.
Для зручності вивчення
асортименту та властивостей волокон їх класифікують або упорядковують за певними ознаками. Існує кілька класифікацій волокон.
За походженням волокна розподілено на два класи – природні (натуральні) і хімічні.
Природні волокна отримуються у готовому вигляді, і фактично людина майже не може впливати на їх
формування, склад і властивості. Хімічні волокна отримують у заводських умовах. Їх
поява стала можливою завдяки розвитку хімічних
технологій. Джерел походження природних
і хімічних волокон може бути
декілька. Вони частково свідчать про особливості складу і будови волокон. За цією ознакою природні
волокна розподіляють на три
підкласи: волокна рослинного,
тваринного і мінерального походження, а хімічні на два підкласи – штучні і синтетичні.
Як і усе в природі, текстильні волокна
розподіляються на дві групи – органічні і
неорганічні. Структура готових волокон залежить від їх складу і умов формування. У процесі росту природних волокон (бавовни, льону, конопель,
вовни) структура утворюється одночасно з біосинтезом полімеру. Внаслідок природного відбору натуральні волокна мають оптимальні
структури відповідно до біологічних функцій, які вони виконують.
Більш різноманітні
структури мають синтетичні полімери. Тому структурну і
хімічну модифікацію волокнотвірних
полімерів проводять до формування волокон або після його завершення. Можливостей для зміни структури природних волокон (целюлозних і білкових) існує дуже мало.
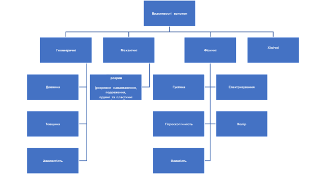
Властивості текстильних волокон
Основними чинниками, що
впливають на властивості волокон, є хімічний склад, умови формування і
створювана при цьому структура, види основних і кінцевих обробок сировини. Розподілимо властивості волокон на чотири
групи: геометричні, механічні, фізичні та хімічні.
Геометричні
властивості волокон. До геометричних
відносять властивості волокон, що характеризують розміри і форму поздовжньої
осі в просторі. Показниками цих властивостей є довжина, грубість (товщина),
хвилястість або звитість волокон. Довжина волокон
оцінюється найбільшою відстанню між кінцями розпрямлених волокон.
Для
деяких волокон підраховують, крім середньої, модальну і штапельну масодовжину.
При інших
постійних розмірних характеристиках кращими є волокна довші і більш рівномірні
за довжиною.
Довжина
комплексних лляних волокон може дорівнювати довжині стебел. Тіпаний комплексний
льон має довжину 170 –
Грубість
і лінійна густина волокон оцінюються багатьма кількісними характеристиками:
площею поперечного зрізу (S, мм),
діаметром (d, мм), номером (N, м/г), лінійною густиною (T, текс, г/км).

Рис. 3.1. Класифікація
текстильних волокон

Рис. 3.2
Класифікація властивостей волокон
Тонкість
волокон оцінюють характеристикою, зворотною грубині
(товщині):
, (3.1)
де
– тонкість волокна;
– площа поперечного
зрізу волокна, мм2.
Ця
характеристика має реальний фізичний зміст.
Якщо
волокно з площею поперечного зрізу S
мм має довжину L мм, а його волокноутворювальний
полімер має питому масу y мг/мм, то маса волокна m в мг може бути розрахована за формулою:
,
(3.2)
Відношення
L/m=N, розраховане у певних розмінностях (мм/мг, м/г, км/кг), називають номером і
використовують як характеристику тонкості волокон.
Відношення
m/L=T називають лінійною густиною,
або грубиною
волокна. Одиниця виміру грубини волокон у
г/км прийнята як міжнародна і отримала назву текс (початок слова
«текстильний»).
Механічні
властивості. До механічних відносять
властивості волокон, що характеризують їхнє відношення до дії різних сил –
стискання, згинання, розтягнення тощо.
Під
їхньою дією змінюються форма волокон, їхні розміри, воно руйнується. Все
залежить від характеру сили, її величини, швидкості й часу дії, умов
навколишнього середовища та особливостей експериментальних досліджень.
Відповідно
до цього визначають механічні властивості, їхні показники і кількісні
характеристики, чисельність яких наближається до 50.
Міцність
на розрив. Прядильні волокна у виробах – пряжі, тканинах, трикотажні –
найчастіше знаходяться під дією сил розтягнення, що призводять до відповідних
деформацій. Ці сили діють на волокнах на стадіях їх перероблення в пряжу та
полотна і, що головне, в процесі використання готових виробів. Результатом дії
сил розтягнення волокон може бути: а) повне руйнування
(розрив); б) вияв здатності до деформації; в) стійкість до зношування через
втому.
Відповідно
до класифікації, запропонованої проф. Г. М. Кукіним,
при визначенні механічних властивостей волокон слід враховувати тип деформації
(розтягнення, згинання тощо) і клас випробувального циклу, від якого залежатиме вид отриманих характеристик певних властивостей.
Якщо
волокна розтягують до руйнування, випробування називають напівцикловими.
Ці дослідження проводять з використанням різних за конструкцією розривних машин
і отримують при цьому або розраховують такі основні характеристики:
Розривне
навантаження (Pp)
– максимальне зусилля, яке витримує волокно до розриву. Характеристику
отримують безпосередньо з індикаторів розривних машин.
Розривна
напруга (Pp)
– відношення розривного навантаження до площі поперечного зрізу волокна.
Відносне
розривне навантаження (Ppв)
– відношення розривного навантаження волокна до його лінійної густини.
Подовження абсолютне (
) – збільшення довжини волокна внаслідок розтягнення до
розриву. Розмірність: мм. Характеристику отримують безпосередньо з індикаторів
розривних машин.
Подовження
відносне (е) – відношення у відсотках
приросту довжини волокна (після розриву волокна і досягнення ним деформації) до
його початкової довжини l0:
(3.3)
Якщо
волокна протягом певного часу навантажують зусиллям, меншим за розривне, а
потім розвантажують і залишають у спокої, то такі випробування відносять до одноциклових.
Їх можна проводити різними способами, проте найпоширенішим і найбільш наближеним до практичних потреб є спосіб розтягнення волокна
зусиллям постійної величини із застосуванням релаксометрів.
Фізичні
властивості. До головних фізичних
властивостей волокон відносимо густину, об’ємну масу, гігроскопічність,
електризування, колір.
Густиною,
або питомою масою речовини – y, з якої складається волокно, називають масу
одиниці об’єму цієї речовини:
(3.4)
де
– маса волокнотвірної
речовини, мг;
– об’єм волокнотвірної
речовини без пор, мм.
Об’ємна
маса волокна q – маса одиниці об’єму
волокна, розрахованого за його зовнішніми контурами, мм. Значення густини
волокон мають пряме відношення до масових характеристик матеріалів і готових
виробів. Стосовно волокон, з яких виробляють матеріали для одягу, то бажано,
щоб їхня густина була мінімальною.
Гігроскопічність
– це здатність волокон поглинати водяну пару (сорбувати)
і віддавати її у навколишнє середовище (десорбувати). Це
дуже важлива фізична властивість волокон, від якої залежить відповідність
текстильного виробу вимогам гігієни.
Показники
і кількісні характеристики гігроскопічності волокон залежать від багатьох
чинників. Основними з них є: хімічний склад, структура волокон, зокрема
величина зовнішньої і внутрішньої поверхонь волокна, атмосферний тиск,
температура і відносна вологість навколишнього середовища. Вирішальну роль
відіграють склад волокон і відносна вологість повітря.
Гігроскопічність
волокон оцінюють характеристиками вологості (W) і вмістом вологи (Wa) за формулами:
, (3.5)
,
(3.6)
де
– початкова маса
волокон, г;
– маса волокон після
висушування до постійного значення, г.
У
товарознавчій практиці найчастіше використовують такі різновиди характеристик
вологості волокон: вологість фактична (Wф),
вологість нормальна (Wн)
і вологість кондиційна (Wк).
Вологість
фактична – це гігроскопічність волокон, визначена при фактичних значеннях
температури і відносної вологості повітря.
Вологість
нормальна – це гігроскопічність волокон, визначена за температури 20º С і
відносної вологості повітря 65% (так звані стандартні умови випробувань).
Вологість
кондиційна – це норма вологості для певного виду волокон, узгоджена між
постачальником та покупцем і занесена до контрактів або стандартів. Розрахункову
масу волокон покупець визначає, додаючи до маси абсолютно сухих волокон
кондиційну вологість. Визначену таким чином масу називають кондиційною, або
комерційною (Mк).
Її значення можна розрахувати також за формулою:
(3.7)
де
– фактична маса
волокон, кг.
Гігроскопічність
лляних волокон за стандартних умов досягає 11 – 12%, що є наслідком більшого
вмісту в їхньому складі різних супутників целюлози.
Електризування
волокон. Значну увагу приділяють вивченню електричних властивостей волокон –
електропровідності, електро-проникності,
електроміцності
тощо. Текстильне товарознавство розглядає лише один із показників цих
властивостей – електризування волокон. На стадіях переробки волокон, і особливо
використання готових виробів, унаслідок тертя волокон об зовнішні предмети,
шкіру людини, текстильні вироби нагромаджують статичні заряди, різні за
величиною і знаками, що створює певні технологічні труднощі, а під час носіння
негативно впливає на організм людини: підвищуються потовиділення, втома,
знижується кров’яний тиск тощо.
Колір
волокон – один з показників їхніх оптичних властивостей. Оцінюють колір волокон
об’єктивними (спектрофотометричними, колориметричними та ін.) і
об’єктивно-суб’єктивними характеристиками.
Хімічні
властивості волокон залежать від їхнього хімічного складу або основної простої
речовини, з якої складається волокно.
Таблиця 3.1
Фізико-механічні властивості волокон
|
Волокна |
Властивості |
||
|
Питома вага,
г/см2 |
Розривна
міцність, кг/мм2 |
Розривна
довжина, км |
|
|
Природні: льон бавовна вовна |
1,5 1,5 1,32 |
50 – 60 35 – 55 12 – 20 |
33 – 40 23 – 36 9 – 15 |
|
Хімічні: віскозні ацетатні капронові лавсанові нітронові |
1,52 1,32 1,14 1,38 1,17 |
18 – 32 13 – 18 46 – 52 41 – 55 27 – 35 |
12 – 21 10 – 14 40 – 46 30 – 40 23 – 30 |
Лляні
волокна отримують з лубу однолітньої рослини льону, яку культивують у країнах з помірним вологим кліматом.
Властивості волокон
залежать від селекційного сорту льону, ступеня зрілості стебел, умов збирання,
особливостей первинної обробки тощо.

Рис. 3.3. Групи євразійського підвиду льону:
1 – льон-довгунець; 2 – 3 – льон-межеумок; 4 – льон-кучерявець; 5 – сланкий льон
Стебло льону складається з декількох тканин
(рис. 3.4). Зовнішня частина називається шкіркою
(епідермісом). Під шкіркою знаходиться з’єднувальна тканина, яка називається
паренхімою. Вона складається з тонкостінних
клітин, що з’єднують інші тканини стебла. Волокно в з’єднувальній
тканині залягає в вигляді волокнистих або луб’яних пучків,
які є найбільш цінною частиною стебла. Поживні речовини рухаються від листків
до тканин і органів рослини по ситоподібних трубках, що розташовані за
волокнистими пучками. Епідерміс, паренхіма і волокнисті пучки з ситоподібними
трубами утворюють корову частину стебла льону, за якою розташована тканина,
котра в період життя рослини утворює вторинну кору і деревину – камбій.
Деревина складається з тканин, які мають
потовщені стінки, забезпечує міцність стебла і містить велику кількість судин, що проводять з ґрунту воду і
розчинні в ній поживні речовини від кореня до наземних органів рослини.
Центральна частина стебла називається
серцевиною і складається з неміцних тонких ниток. Коли стебло льону дозріває,
серцевина руйнується і всередині стебла утворюється порожнина.

Рис. 3.4.
Анатомічна будова стебла льону: I – поздовжньо-поперечний розріз стебла; II –
поперечний розріз: 1 – кутикула; 2– епідерміс; 3 – корова паренхіма; 4 –
луб’яні пучки; 5 – камбій; 6 – деревина; 7 – серцевина; 8 – порожнина; III –
волокнистий пучок; IV – елементарне волокно
Методи дослідження
У процесі використання
різноманітних виробів з текстильних волокон з певних причин виникають потреби
встановлення природи волокон на рівні їхнього виду, а інколи і різновиду.
Уміння розпізнавати природу волокон є предметом фахової підготовки
спеціалістів-товарознавців та експертів, які оцінюють властивості та якість
текстильних виробів.
Методи розпізнавання
природи волокон базуються на їхніх властивостях, що є виключно специфічними для
кожного виду, а у деяких випадках і різновиду текстильних волокон. Як відомо,
властивості волокон, у свою чергу, залежать від хімічного складу волокнотвірних
речовин, їхніх мікро- і макроструктури, особливостей формування у природних або
заводських умовах, від способів обробки.
Методи розпізнавання
природи волокон поділяють на органолептичні і лабораторні. Органолептичні
методи передбачають оцінку зовнішнього вигляду (формологічної
будови) і деяких властивостей волокон з допомогою органів відчуття людини: на
зір, на дотик, на смак, на нюх без використання або із застосуванням деяких
допоміжних процедур, наприклад спалювання волокон.
Зорово (візуально) оцінюють
загальний вигляд волокна, особливості його морфологічної будови, довжину і
колір, як волокно реагує на полум'я, характер продуктів згорання, їхній колір
тощо.
На дотик визначають
особливу властивість волокон – гриф, або оцінюють відчуття, яке справляє
волокно на орган дотику: м'якості, теплоти, вовнистості, шерехатості, ковзкості
тощо.
Проби на смак і нюх
проводять з продуктами руйнування волокон, наприклад після їх спалювання.
Звичайні волокна не мають смаку і запаху.
Лабораторні методи
базуються на фізичних та хімічних властивостях волокнотвірних
речовин, визначенні показників і кількісних характеристик деяких властивостей,
зовнішнього вигляду і внутрішньої структури волокон. Для встановлення природи
текстильних волокон практично можливе використання усіх методів, описаних у
курсах фізико-хімічного аналізу властивостей і якості продукції або товарів.
Лабораторні методи, у свою чергу, є різноманітними і потребують використання
спеціальних приладів, устаткування, хімічних реактивів і способів їх
застосування, що в цілому розширює можливості розпізнавання та встановлення природи
текстильних волокон. Лабораторні методи досліджень волокон можна розділити на
три великі самостійні групи, а саме: хімічні, фізико-хімічні і фізичні методи
аналізу.
Для встановлення виду
волокна в текстильних виробах беруть з матеріалу одну ниточку, не порушуючи
цілісності матеріалу навіть у готових виробах.
Якщо у тканині є нитки, що
відрізняються за товщиною, блиском, ворсистістю, або іншими зовнішніми
ознаками, необхідно дослідити кожну нитку окремо. Також в тканинах завжди
потрібно аналізувати окремо нитки основи та нитки піткання.
Одним з найпростіших
методів визначення природи волокна є проба на горіння. Звертають увагу на
характер та особливості горіння, запах та залишок після спалювання.
Вказані в таблиці варіанти,
коли в суміші з бавовною, або льоном є віскозне волокно, не можуть бути
визначені за допомогою спалювання. Наявність віскозного волокна в бавовняній і
льняній пряжі не можна виявити за допомогою спалювання, так як особливості
горіння цих волокон однакові. Наявність віскозного волокна проявляється в
інтенсивності горіння такої пряжі, крім того чим більше віскозного волокна в
суміші тим інтенсивніше вона горить і довше продовжується горіння після того,
як прибрали полум’я.
В цьому випадку можна
застосувати спосіб встановлення наявності віскозного волокна в бавовняній і
льняній пряжі.
Таблиця 3.3
Проба на горіння
|
Процес горіння |
Бавовняне
волокно |
Вовна і натуральний
шовк |
Ацетатне
волокно |
Поліамідне,
поліефірне акрилове |
|
Загоряється легко |
+ |
|
+ |
+ |
|
Загоряється важко |
|
+ |
|
|
|
Горить з коптінням |
|
+ |
|
+ |
|
Горить без коптіння |
+ |
|
|
|
|
При горінні плавиться |
|
|
|
+ |
|
При горінні не плавиться |
+ |
+ |
|
|
|
Горить швидко |
+ |
|
+ |
+ |
|
Горить помірно |
|
+ |
|
Під час горіння спостерігається падіння крапель |
|
Горить поза полум’ям |
+ |
|
|
|
|
Гасне поза полум’ям |
|
+ |
|
|
|
Запах при горінні |
Запах паленого
паперу |
Запах паленого
волосся |
Запах паленого паперу, з різким оцтовим
запахом |
Немає
характерного запаху |
|
Характер залишку |
Сірий попіл |
Крихка кулька
чорного кольору |
Невелика кулька, частково розтирається
пальцями |
Тверда
блискуча кулька темного кольору |
Стандартизація текстильних
волокон
Стандарт на текстильне волокно, полотно чи
готовий виріб – це нормативний
документ, який регламентує вимоги до волокнистого складу, окремих параметрів будови, способів основної, кінцевої та спеціальної обробки, методів оцінки й контролю
основних споживчих властивостей та
рівня якості, а також умов зберігання й догляду за цими полотнами й виробами.
Залежно від призначення текстильних полотен і виробів
спектр цих вимог може бути досить широким і різноманітним.
ДСТУ 2201-93. Полотна текстильні. Види, дефекти.
ДСТУ 2136-93 Волокна та нитки
текстильні. Види, дефекти. Терміни та визначення.
ДСТУ 4057-93. Матеріали
текстильні. Метод ідентифікації волокон.
ДСТУ 2201-93 Полотна текстильні.
Види. Дефекти. Терміни та визначення.
ДСТУ ISO 9000-2001 Системи
управління якістю. Основні положення та словник.
ДСТУ ISO 9000-2001 Системи
управління якістю. Вимоги.
ДСТУ ISO 9000-2001 Системи
управління якістю. Настанови щодо поліпшення діяльності.
У цих стандартах як довідкові подані англійські й російські
еквіваленти стандартизованих термінів, а також визначення російською мовою,
взяті з відповідних міжнародних і державних стандартів.
Номенклатуру показників якості текстильних полотен
(тканих, нетканих, трикотажних і галантерейних) деталізовано у відповідних
міждержавних стандартах СНД, а саме:
- бавовняних і змішаних бавовняних; лляних, напівлляних
та змішаних лляних; вовняних, напіввовняних;
шовкових, з хімічних волокон і ниток тканин – у ГОСТ 3047-95;
- трикотажних полотен – у ГОСТ 3045-95;
нетканих полотен – у ГОСТі 4.34-84;
- текстильно-галантерейних полотен – у ГОСТі 4.13-84.
У зазначених стандартах усі показники якості об'єднані в шість
основних груп: призначення, ергономічність, надійність, естетичність,
технологічність та безпека.
Як відомо, відповідно до Декрету Кабінету Міністрів України „Про
стандартизацію та сертифікацію” і Закону України „Про захист прав споживачів”,
продукція текстильної та інших галузей легкої промисловості підлягає обов'язковій
або добровільній сертифікації. Мета сертифікації – запобігати реалізації
продукції, небезпечної для життя і здоров'я людини, та такої, що не відповідає
найважливішим вимогам споживачів за надійністю, гігієнічністю та
художньо-естетичним рівнем.
Для успішного проведення сертифікації текстильних волокон виробів
виникає необхідність у виборі оптимальної номенклатури показників якості,
різних способів виробництва та їхньої стандартизації. Сертифікація текстильних матеріалів, як і інших виробів, є своєрідною
гарантією споживачеві, що запропонований йому на ринку той чи інший матеріал
відповідає існуючим вимогам нормативної документації та має відповідний рівень
якості.
Подібний підхід до класифікації асортименту, характеристики
номенклатури показників якості та їхнє групування залежно від призначення й
потреб обов'язкової й добровільної сертифікації для тканин регламентується
«ДСТУ 3047-95. Тканини та вироби ткані поштучні. Класифікація та номенклатура
показників якості». Особливістю побудови цього стандарту є те, що в ньому
вперше згруповано асортимент тканин різного волокнистого складу й призначення
та з єдиних позицій розглянута номенклатура показників їхньої якості. Новим є
також групування тканин за волокнистим складом. Так, за видом сировини тканини
і ткані поштучні вироби поділяються на такі групи:
-
бавовняні й змішані бавовняні з вмістом бавовняних волокон не
менше 50%;
-
чистолляні, лляні, напівлляні та
змішані лляні; при цьому до чистолляних
відносяться тканини й ткані поштучні вироби з вмістом 100% лляного волокна; до
лляних – тканини та вироби з вмістом 92% лляного волокна; до напівлляних
– з вмістом не менше 30% лляного волокна; до змішаних лляних – з вмістом не
менше 15% лляного волокна;
- чистововняні,
вовняні та напіввовняні;
до чистововняних
відносяться тканини та ткані поштучні вироби з вмістом вовняних волокон не
менше ніж 95%; до вовняних – з вмістом вовняних волокон не менше ніж 70%; до напіввовняних
– з вмістом вовняних волокон не менше ніж 20%;
-
шовкові тканини та тканини з хімічних волокон і ниток; при цьому
до шовкових відносяться тканини та ткані поштучні вироби з шовкових ниток,
шовкової пряжі й хімічних ниток в основі, а в утоку (підканні)
– з різних видів ниток і пряжі; до тканин з хімічних ниток і пряжі відносяться
тканини та ткані поштучні вироби з різних видів хімічних волокон і ниток, а
також зі змішаної пряжі з вмістом бавовняних волокон до 50%.
ГОСТ 10138-93. Тканини чистолляні, лляні і
напівлляні
білизняні. Загальні технічні умови, видані Держспоживстандартом України в 1996
р. У технічних вимогах цього стандарту дається визначення чистолляних,
лляних і напівлляних
тканин, їхня класифікація за видами переплетень, способами основної й малоусадкової
обробок, шириною, а також наведені нормативи залежно від поверхневої густини та
вмісту лляних волокон за показниками розривного навантаження, стійкості до
витирання й усадковості, а також стійкості
забарвлення до дії прання й поту залежно від інтенсивності (світлий, середній і
темний тони) та стійкості пофарбування (особливо міцного й міцного).
Основні терміни, що використовуються в
процесі формування, оцінки, контролю та управління якістю текстильних волокон,
зафіксовано в ДСТУ ІSO 9000-2001. Системи управління якістю. Основні положення
та словник. До цих термінів відносяться такі основні поняття: якість, система
якості, програма якості, перевірка якості, аналіз системи якості, контроль
якості, показники якості, методи оцінки рівня якості.
Система сертифікації України (УкрСЕПРО) була
створена згідно з Декретом Кабінету Міністрів України від 10.05.93 «Про
стандартизацію і сертифікацію».
Введення державної системи сертифікації в нашій країні обумовлено рядом причин,
основними з яких слід вважати: підвищення вимог до якості продукції в умовах
ринкових відносин, значне розширення імпортно-експортних
операцій, загострення конкуренції на ринках збуту та ін. Сьогодні сертифікація
продукції стає невід'ємною складовою частиною будь-якої інфраструктури з управління
якістю в ринковій економіці, а сертифікат – основним критерієм оцінювання її
конкурентоспроможності на внутрішньому й особливо зовнішньому ринках.
Контрольні запитання
1.
Що називається текстильним волокном? Як поділяють волокна за
походженням?
2.
Назвіть характерні особливості льняних волокон, тканин, виробів.
3.
Назвіть основні властивості текстильних волокон, тканих і нетканих
матеріалів.
4.
Визначіть особливості проведення товарознавчої експертизи текстильних
виробів.
5.
Вкажіть особливості сертифікації текстильних виробів.