Тема
10. Товарознавча експертиза сирів
Технологічний процес
виробництва сирів
Сир високої якості можна отримати тільки в результаті
правильного проведення взаємозв’язаних мікробіологічних, біохімічних та
фізико-хімічних процесів при виготовленні та дозріванні сиру.
Із усіх галузей молочної промисловості сироробна ставить
найбільш високі вимоги до якості перероблюваного молока. Якісні показники
молока, його хімічний склад і
технологічні властивості зумовлені цілою низкою факторів: породою, станом
здоров’я, стадією лактації, умовами утримання, повноцінністю і режимом годівлі
тварин, дотриманням санітарно-гігієнічних і ветеринарних правил, отриманням і
обробкою молока на фермах, умовами
зберігання і транспортування молока.
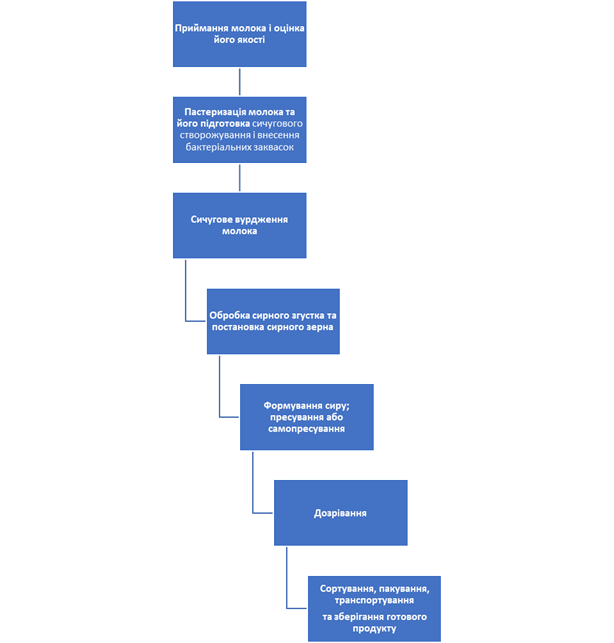
Технологічний процес виробництва натуральних сичугових сирів
складається з операцій, схема яких показана рис. 2.21.
У виробництві сирів оцінка молока за
стандартними показниками недостатня для визначення його сиропридатності.
Молоко може стати непридатним у результаті попадання у нього антибіотиків,
мийних та дезінфікуючих засобів, консервантів, наприклад перекису водню,
формаліну та ін., інгібіторів бактеріального росту, спор маслянокислих
бактерій.
Сиропридатність молока визначають за
бродильними, сичуговими і бродильно-сичуговими
пробами. Бродильна проба характеризує забрудненість молока маслянокислими (газоутворювальними)
бактеріями, сичугова показує на здатність молока утворювати згусток під дією
сичугового ферменту, а сичугово-бродильна
проба дає одночасно відповідь
на два питання: чи молоко не забруднене маслянокислими бактеріями і як
відноситься воно до сичугового ферменту.
Після визначення сироприданості
молока його нормалізують по жиру із таким розрахунком, щоб готовий продукт мав
певну жирність, і направляють на пастеризацію. Остання є ефективним методом,
направленим на покращення якості сирів. Вона знижує кількість газоутворюючих
бактерій групи кишкової палички, і таким чином попереджує утворення вродженого
рисунка сиру. Разом з тим пастеризація погіршує здатність молока вурдитися. При
підвищенні температури пастеризації з 72 до 90° С час вурдження молока
збільшується у 2 – 3 рази.

Рис. 2.21. Послідовність виготовлення твердих сичугових сирів
Видові та якісні особливості сирів формуються під впливом
біохімічних процесів, зумовлених мікрофлорою сиру і технологічними умовами його
виробництва. Головним фактором, який визначає якість сиру із пастеризованого
молока, є бактеріальна закваска, яка вноситься для підготовки молока до
сичугового вурджевання.
Значення бактеріальних заквасок у формуванні органолептичних
показників дуже важлива. Мікрофлора заквасок – головне джерело ферментів, які
забезпечують перетворення компонентів сирної маси при дозріванні. Глибина та
спрямованість цих перетворень визначаються об’ємом біомаси, активністю та
специфічністю ферментних компонентів.
У процесі дозрівання сирів провідне місце належить молочнокислій
мікрофлорі, яка вноситься із закваскою і має складний комплекс ферментів. Дуже
важливо, щоб штами, які входять до складу бактеріальної закваски, забезпечували
при дозріванні; сиру розпад білкової молекули, характерний для цього виду.
Під час виготовлення сичугових
сирів молоко вурдиться за допомогою сичугового ферменту. Сичуговий фермент дуже дорогий, тому
для виготовлення дешевих сортів сиру замість нього використовують пепсин.
Пепсин має значно меншу активність, і тому його треба давати у 10 – 15 разів
більше, ніж сичугового ферменту. Це часто зумовлює такий дефект сиру, як гіркий
смак.
Процес вурдження молока сичуговим ферментом відбувається у дві
стадії. На першій стадії, ферментативній, казеїн переходить в параказеїн.
На другій стадії, коагуляційній, із параказеїну
утворюється згусток.
Час, який минає з моменту внесення сичугового ферменту в молоко
до утворення згустка, залежить від кількості
внесеного сичугового ферменту і вмісту кальцію в молоці. Якщо потрібно отримати
сири з низьким вмістом вологи (тверді сири), сичугового ферменту дають більше з
таким розрахунком, щоб згусток утворився через 20 – 30 хв. Коли отримують м'які
сири з високим вмістом води, сичугового ферменту дають менше, і утворення згустка
затягується до 60 хв.
Обробку згустка роблять для
відділення сироватки і зменшення
його об’єму. Розмір сирного зерна залежить від того, скільки вологи (сироватки)
повинно залишитися у сирі. Так, для сирів типу Швейцарського, яким притаманна
найнижча вологість, зерно повинно мати розмір 3 –
Найбільш вагомий вплив на якість сирів має температура
повторного нагрівання. Час і температуру повторного нагрівання регулюють
мікробіологічні та біохімічні процеси в сирі – якісний склад мікрофлори,
активність бактеріальних ферментів, швидкість зневоднення сирної маси.
У сирах з високою температурою обробки сирної маси молочнокислий
процес триває сповільнено, дозрівання – декілька місяців. З її ростом
погіршується консистенція сиру, що пояснюється недостатнім ступенем розпаду параказеїну
і зниженою вологістю зрілого продукту. Зниження температури повторного
нагрівання та збільшення вологості інтенсифікують усі мікробіологічні та
біохімічні процеси у сирах. Це призводить до більшого нагромаджування в них не
тільки вільних амінокислот, але й летючих жирних кислот. В результаті сири,
виготовлені за нижчої температури повторного нагрівання, мають чисті, приємні смак
і аромат, властиві сирам відповідної групи, добру консистенцію та нормальний
рисунок.
На якість сирів впливає і спосіб формування. Існують два способи
формування: наливом (для сирів, де нема великих вимог щодо рисунка) і з пласта
(підпресовування
дає змогу створити рівномірні проміжки між зернами). М'які сири, а останнім
часом і деякі тверді формують наливом сирного зерна у форми, в стінках яких є
отвори для стікання сироватки. Цей спосіб дає змогу прискорити і спростити
технологію отримання сиру При формуванні з пласта сирному зерну дають осісти на
дно ванни і залишають там на 30 – 40 хв. За той час сирні зерна, завдяки деякій клейкості, з’єднуються
і утворюють пласт. Його злегка підпресовують і
розрізають на куски, величина і форма яких залежать від виду того сиру, який
виготовляють.
Одним із головних технологічних факторів, що суттєво впливають
на якість сирів, є ступінь засолювання. Існують декілька способів соління.
Засолення в розсолі, при якому сири розташовують на етажерках і разом з ними
опускають в басейни з циркулюючим розчином кухонної солі концентрації 18 – 19%,
дозволяє уникнути деформації сирів. Але при такому способі соління частим
дефектом є нерівномірний рисунок. Це пов'язано з тим, що в глибину головки сиру
сіль дифундує поволі, що призводить до нерівномірного розвитку мікроорганізмів у поверхневих і глибинних шарах сиру.
Весь процес засолення сиру в розсолі триває від 2 до 10 днів – залежно від маси
сиру. Чим більші головки сиру, тим довше їх витримують у розсолі. Оптимальний
вміст солі в зрілому сирі – 11,5%. Дозрівання сирів – це сукупність складних
біохімічних процесів, в результаті яких змінюються органолептичні властивості
продукту.
Класифікація, асортимент та
характеристика основних груп
сичугових
сирів
Всі сири, залежно від сировини, поділяють на натуральні та
перероблені. Сировиною для виготовлення натуральних сирів є молоко, для
перероблених – готові сири. У свою чергу натуральні сири, залежно від способу
вурдження молока, поділяють на сичугові та кисломолочні. В Україні виготовляють
головним чином сичугові сири. В країнах Західної Європи, Америки є досить
широкий асортимент кисломолочних сирів, при виробництві яких вурдження молока
відбувається під впливом молочної кислоти.
Товарознавча класифікація сирів побудована на спільності їхніх
товарних властивостей, які відрізняються особливостями технології виготовлення окремих груп сирів. Згідно з
класифікацією, натуральні
сичугові сири поділяють на п'ять груп: cири тверді, напівтверді, м’які, розсільні, сири
з овечого молока (рис. 2.22). За вмістом жиру в сухій речовині сири бувають
50-% і 45-% жирності. Останнім часом почали виготовляти сири 30-% жирності. У
торгівлі, залежно від маси головок сиру, їх прийнято поділяти на великі (сири
типу Швейцарського) та малі.
Тверді
сичугові сири – найширша за асортиментом група сирів. Загальними їхніми
товарними ознаками є низька вологість (30 – 44%) і відносно тверда
консистенція. Технологічними особливостями сирів цієї групи є повторне
нагрівання сирної маси і пресування під тиском. Залежно від температури
повторного нагрівання і деяких особливостей дозрівання, які зумовлюють
органолептичні властивості сирів, тверді сири поділяють на підгрупи: типу
Швейцарського, типу Голландського та типу Чедера.
Сири типу Швейцарського – це пресовані сири з високою температурою повторного нагрівання.
Маса – від 13 до
Найбільший зі всіх сирів цієї групи – сир Швейцарський.
Маса його – 50 –
До
підгрупи типу Голландського належать тверді пресовані сири з низького
температурного нагрівання (41 – 43° С). Це найбільш поширена підгрупа твердих
сирів, до якої входять сири типу Голландський (брусковий великий і малий, круглий), Костромський, Пошехонський,
Естонський, Ярославський, Буковинський,
Дністровський, Степовий, Станіславський, Російський та ін. Маса сирів
цієї підгрупи значно нижча порівняно з сирами типу Швейцарського і коливається
від 2 до
Сири типу
Чедера
– пресовані, з низькою температурою повторного нагрівання та чедеризацією
сирної маси. Суть чедеризації – в попередньому
дозріванні сирної маси до формування сиру.

Чедеризацію проводять у
сирних ваннах або на спеціальних візочках з високими стінками, куди легко підпресовані
блоки сирного пласта складають у декілька рядів. З метою інтенсифікації
мікробіологічних процесів температура сирної маси під час чедеризації
сирної маси підтримується на рівні 30° С. Триває чедеризація
декілька годин, а потім сирну масу подрібнюють, перемішують із сіллю, формують
і пресують. Після пресування сири упаковують під вакуумом у плівки з полімерних
матеріалів і направляють для дозрівання, термін якого 3 місяці. Вони мають вологість 44%, вміст жиру в сухій речовині
– 50%, солі – 1,5 – 2,5%. Смак і запах Чедера кислуваті
через високий рівень молочнокислого бродіння, зумовленого чедеризацією
сирної маси. Рисунок відсутній (сир сліпий). Сиру Чедер
звичайно надають форму прямокутного бруска масою 2,5 –
Напівтверді
сичугові сири називають ще самопресувальними твердими
сирами, оскільки при обробці сирного зерна робиться повторне низьке нагрівання.
Формують сирну масу наливом у форми, в
яких вона самопресується (пресування під дією
власної ваги). Дозрівання сиру, в якому поряд з молочнокислими бактеріями
беруть участь бактерії сирного слизу, триває два місяці. Зрілий сир має тонку
кірку, яка покрита підсушеним сирним слизом. Смак і аромат сиру легкоаміачні,
консистенція ніжна, масляниста, рисунок частий, неправильної форми. Головними
представниками сирів цієї групи є сири Латвійський і Пікантний. У Латвійському сирі вміст жиру в сухій речовині
становить 45%, в Пікантному – 55%. Вологість відповідно 48% та 40%.
Вміст солі – 2,5%. Латвійський сир має форму бруска з квадратною основою. Маса
його –
М’які
сири відрізняються від твердих більшим вмістом вологи, малими розмірами, м'якою
консистенцією і відносно коротким терміном дозрівання. Для того, щоб
забезпечити високий вміст вологи в
готовому продукті і прискорити дозрівання сиру, при виготовленні м’яких сирів
повторного нагрівання сирної маси не роблять, а розміри сирного зерна при
обробці згустка
значно більші, ніж у твердих сирів. Велике зерно краще утримує вологу.
Примусове пресування сирної маси замінюється самопресуванням
під власною вагою. Термін дозрівання не перевищує одного місяця.
У
дозріванні м’яких сирів, поряд із молочнокислими бактеріями, значну роль
відіграє і аеробна мікрофлора – плісеневі гриби та бактерії сирного слизу.
Останні, розвиваючись на поверхні головок сиру, утворюють аміак та інші
продукти розпаду білків лужного характеру, які нейтралізують молочну кислоту
спочатку з поверхні, а потім поступово і в глибинних шарах головки сиру. Таким
чином принципова відмінність у характері дозрівання твердих та м'яких сирів – у
тому, що тверді сири дозрівають рівномірно по всій масі головки сиру, а м’які
сири дозрівають, починаючи з поверхні в глибину.
Залежно
від того, яка мікрофлора бере участь у дозріванні м’яких сирів, їх поділяють на
три підгрупи:
- типу Рокфора, які
дозрівають з участю плісняви;
- типу Дорогобузького, які дозрівають з участю бактерій сирного
слизу;
- типу Закусочного, які дозрівають з участю бактерій сирного слизу
та плісняви.
Сир Рокфор – один із
найпоширеніших видів м’яких сирів. Типовий Рокфор (батьківщина цього сиру –
Франція) готують із овечого молока, та останнім часом у багатьох країнах, у
тому числі і в Україні, почали виготовляти
його із коров'ячого молока. Сир має форму циліндра. Маса його – 2,5 –
Дорогобузький
(Лимбурзький)
та Мединський
сири мають вологість 50%, вміст жиру в сухій речовині – 45%, солі – 3,5%. Смак
їхній гострий, злегка аміачний, специфічний. Рисунок відсутній (або дрібні
сплющені очка).
Розсільні
сири – це сири, дозрівання і зберігання яких відбувається в розсолі.
Виготовляють їх за технологією м'яких, твердих або напівтвердих сирів. В
Україні головним чином за технологією м'яких сирів виготовляють Бринзу та Лиманський
сир. Дозрівання та зберігання цих сирів проходить у бочках, куди їх щільно
укладають після формування і заливають 16 – 20-% розчином солі. На Кавказі
виготовляють значно ширший асортимент розсільних сирів, головним чином за
технологією твердих сирів (Кобійський, Чанах,
Грузинський, Осетинський, Лімертинський, Сулугуні).
Харчова цінність усіх розсільних сирів значно нижча порівняно з сирами, які
дозрівають у повітряному середовищі. Це пов’язано з переходом поживних речовин
із сирної маси в розсіл. Крім того, у готовому сирі висока концентрація
кухонної солі – до 7%. Розсільні сири виготовляють там, де є молоко (коров'яче,
овече, козяче), та немає умов для дозрівання сиру в повітряному середовищі.
Вони мають гострий, солений, кислуватий смак, тісто – грубе, ламке. У цих сирах
відсутня кірка, колір – білий. Термін зберігання розсільних сирів за
температури 2 – 5 °С – 6 міс.
Плавлені
сири належать до перероблених сирів, їх виготовляють із різних сичугових сирів
із додаванням сиру кисломолочного, вершкового масла та інших продуктів, солей-плавителів
і різних смакових наповнювачів. Суміш,
відібрану згідно з рецептурою, нагрівають за температури 70 – 90° С,
тобто плавлять. Частка плавлених сирів у загальному обсязі виробництва сирів
становить близько 30%. Вони мають деякі переваги у порівнянні з натуральними
сирами, а саме: під час плавлення гине значна частина мікроорганізмів, що
позитивно впливає на стійкість продукції під час зберігання; плавлені сири
зручні у використанні, зокрема в дорозі, походах і т. ін.; вони мають ніжну
пластичну консистенцію, а відсутність кірки полегшує зберігання. Сировиною для
виготовлення плавлених сирів є сичугові сири всіх видів як цілком доброякісні,
так і з деякими дефектами (деформовані головки сиру; сири, які за вмістом жиру,
вологи чи солі не відповідають вимогам стандарту). Широко використовуються
бринза, розсільні сири, а також сир селянський, який виготовляють саме для
плавлення.
Залежно
від основної сировини, смакових особливостей, структури сирного тіста та
призначення плавлені сири поділяють на 6 видових груп: шматкові, ковбасні,
пастоподібні, солодкі, сири для обіду і консервні. У найбільших обсягах
виготовляють сири шматкові та ковбасні.
Шматкові
сири мають густу структуру сирного тіста, завдяки чому сири легко нарізаються,
не прилипають до ножа і тому зручні для виготовлення бутербродів. У рецептурі
цих сирів значна частка молодого натурального сиру з високим вмістом
нерозчинного білка. Назва цих сирів здебільшого зумовлена назвою того сиру,
який переважає в рецептурі: Український, Голландський, Латвійський і т. ін.
Можуть бути винятки, наприклад: Орбіта, Новий, Городський,
у рецептурах яких не визначено виду використаного натурального сиру.
Ковбасні
сири випускають жирністю 30 і 40% та виготовляють за рецептурою Городського
сиру. Гарячу масу після плавлення шприцюють в оболонки із целофану і коптять
димом або коптильною рідиною, яка містить всі основні компоненти диму. Тому
ковбасним сирам властивий присмак копченостей.
Вимоги до якості
твердих
сичугових
сирів
За органолептичними показниками сири
повинні відповідати вимогам, наведеним у таблиці 2.23.
Таблиця 2.23
Характеристика органолептичних показників
|
Найменування |
Органолептичні показники |
||||
|
Зовнішній вигляд |
Смак і запах |
Консистенція |
Малюнок |
Колір тіста |
|
|
Радянський |
Кірка міцна, рівна, без пошкоджень, без товстого підкіркового
шару, покрита парафіновими, полімерними, комбінованими складами або
полімерними плівками під вакуумом |
Виражений сирний,
солодкуватий, злегка пряний |
Тісто пластичне,
однорідне |
На розрізі сир має рисунок, що складається з очок круглої або
овальної форми, рівномірно розміщений по всій масі |
Від білого до
слабо-жовтого, однорідний по всій масі |
|
Швейцарський |
Кірка міцна, рівна, без пошкоджень і зморшок, злегка шорстка.
На поверхні допускається міцний сухий наліт сірувато-білого кольору.
Допускається покривати сир парафіновими, полімерними або комбінованими
складами |
Виражений сирний,
солодкувато-пряний |
Тісто пластичне,
однорідне |
На розрізі сир має рисунок, що
складається з очок круглої або овальної форми, рівномірно розташованих
по всій масі |
Від білого до
слабо-жовтого, однорідний по всій масі |
Якість твердих сичугових сирів оцінюється за харчовою і
біологічною цінністю, органолептичними, фізико-хімічними та показниками
безпеки. Вимоги до якості сичугових сирів
регламентуються ГОСТ 7616-85 «Сыры сычужные
твердые.
Технические
условия»
та ГОСТ 11041-88 «Сыр Российский.
Технические
условия»
Сири за формою, розміром, масою оцінюють
відповідно до табл. 2.24.
Таблиця 2.24
Розмірні характеристики твердих сирів
|
Назва |
Форма |
Розмір, см |
Маса, кг |
|||
|
Довжина |
Ширина |
Висота |
Діаметр |
|||
|
Швейцарський |
Низький циліндр зі злегка випуклою боковою
поверхнею і округленими гранями |
– |
– |
12 – 18 |
65 – 80 |
40,0 – 90,0 |
|
Алтайський |
Те саме |
– |
– |
12 – 16 |
32 – 36 |
12,0 – 18,0 |
|
Голландський круглий |
Кулеподібний, з рівномірною осадкою |
– |
– |
10 – 16 |
12 – 16 |
1,8 – 2,5 |
|
Костромський |
Низький циліндр зі злегка випуклою боковою
поверхнею і округленими гранями |
– |
– |
8 –11 |
24 – 28 |
3,5 – 7,5 |
|
Ярославський |
Високий циліндр, допускається злегка овальний переріз |
– |
– |
25 – 35 |
8 – 10 |
2,0 – 3,0 |
|
Естонський |
Те саме |
– |
– |
30 – 35 |
8 – 10 |
2,0 – 3,0 |
|
Степовий |
Брусок з квадратною основою, зі злегка
випуклими боковими поверхнями й округленими гранями |
26 – 28 |
26 – 28 |
9–11 |
– |
6,5 – 9,5 |
|
Углицький |
Прямокутний брусок зі злегка випуклими
боковими поверхнями і округленими гранями |
24 – 30 |
12 – 15 |
9 – 12 |
– |
2,5 – 6,0 |
|
Латвійський |
Брусок з квадратною основою, злегка випуклими боковими поверхнями,
заокругленими гранями |
14 – 15 |
14 – 15 |
7 – 9 |
– |
1,5 – 2,5 |
|
Російській |
Низький
циліндр зі злегка опуклою бічною поверхнею і закругленими гранями |
– |
– |
10 – 16 |
24 – 28 |
4,7 – 11,0 |
Органолептичні показники якості сиру,
також упакування і маркування оцінюють за 100-бальною системою відповідно до
табл. 2.25. На товарні сорти вищий і перший підрозділяють усі тверді сичугові
сири, крім Голландського брускового, Російського, Пошехонського
і групи уніфікованих сирів.
Результати оцінки в балах сумують. Залежно від загальної
бальної оцінки й оцінки за смаком і запахом тверді сичугові сири відносяться до
одного із сортів, наведених у табл. 2.25.
Таблиця 2.25
Балова оцінка
|
Найменування
показника |
Оцінка, бали |
|
Смак і запах |
45 |
|
Консистенція |
25 |
|
Малюнок |
10 |
|
Колір тесту |
5 |
|
Зовнішній
вигляд |
10 |
|
Упаковка і
маркування |
5 |
Сири, що
одержали оцінку за смак і запах менше 34 балів або загальну оцінку менше 75 балів,
а також не відповідні вимогам стандарту за розмірами, формою, масою і
фізико-хімічними показниками, до реалізації не допускаються, а підлягають
промисловій переробці на харчові цілі.
Таблиця 2.26
Розподіл на сорти за баловою оцінкою
|
Найменування
показника |
Найменування
сорту |
|
|
Вищий |
Перший |
|
|
Загальна
оцінка, бали Оцінка на смак
і запах, бали, не менше |
100 – 87 37 |
86 – 75 34 |
До реалізацій не допускаються сири з
прогірклими, тухлими, гнильними, пліснявими смаком і запахом, запахом
нафтопродуктів, хімікатів, а також сири, що розпливлися і здуті (втратили
форму), уражені підкірковою чи цвіллю з гнильними колодязями і тріщинами,
із глибокими зачищеннями (більше 2 –
Фізико-хімічні показники твердих сичугових
сирів повинні відповідати вимогам, наведеним у табл. 2.27. Масова частка жиру в
сухій речовині сиру позначається на головці
сиру формою марки: 50% жиру – квадрат, 45% жиру – правильний
восьмикутник. Фізико-хімічні показники твердих сичугових сирів за міжнародними
стандартами ФАО/ВІЗ.
Таблиця 2.27
Фізико-хімічні показники якості
|
Найменування |
Масова частка,
% |
||
|
Жиру в сухій
речовині |
Волога, не
більш |
Солі |
|
|
Радянський |
50,0+1,6 |
42,0 |
1,5 – 2,5 |
|
Швейцарський |
50,0+1,6 |
42,0 |
1,5 – 2,5 |
|
Алтайський |
50,0±1,6 |
42,0 |
1,5 – 2,0 |
|
Голландський
круглий |
50,0±1,6 |
43,0 |
1,5 – 3,0 |
|
Голландський
брусок |
45,0±1,6 |
44,0 |
1,5 – 3,0 |
|
Костромський |
45,0±1,6 |
44,0 |
1,5 – 2,5 |
|
Ярославський |
45,0+1,6 |
44,0 |
1,5 – 2,5 |
|
Естонський |
45,0±1,6 |
44,0 |
1,5 – 2,5 |
|
Степовий |
45,0±1,6 |
44,0 |
2,0 – 3,0 |
|
Углицький |
45,0±1,6 |
45,0 |
1,5 – 2,5 |
|
Латвійський |
45,0+1,6 |
48,0 |
2,0 – 2,5 |
|
Російський |
50,0±1,6 |
43,0 |
1,3 – 1,8 |
Показники безпеки твердих сичугових сирів
повинні відповідати за рівнем вмісту токсичних елементів, гормональних
препаратів, антибіотиків, мікотоксинів,
пестицидів, а також за мікробіологічними показниками "Медико-біологічним
вимогам і санітарним нормам якості продовольчої сировини і харчових продуктів».
Сири
повинні вироблятися відповідно до вимог стандарту за технологічними
інструкціями, з дотриманням санітарних правил, затверджених в установленому
порядку.
Сири
повинні випускатися для реалізації у віці, діб, не менше: Естонський – 30,
Костромський – 45, Голландський брусок, Ярославський, Латвійський – 60, Голландський
круглий, Степовий – 75, Радянський – 90, Алтайський – 120, Швейцарський – 180,
Російський – 60.
Допускається
випускати для реалізації голландський круглий, голландський брусок сири віком
не менше 45 діб, що виробляються з використанням підвищеної дози закваски і
одержали сумарну бальну оцінку органолептичних показників якості не менше 92
балів. Вік сиру визначають з дати виготовлення.
Основні дефекти твердих сичугових сирів
У процесі виготовлення сирів, їхнього дозрівання,
зберігання і транспортування можуть виникнути
відхилення від нормальних властивостей – дефекти.
Дефекти
смаку і запаху виникають головним чином внаслідок ненормального перебігу
процесів дозрівання сирів. Тільки кормові присмак і запах, які передаються сиру
з молоком, не пов'язані з технологією
приготування і зберігання сирів. Найбільш
поширені дефекти смаку такі:
Гіркий смак обумовлений розщепленням
білків до пептонів, що мають гіркий смак, згодовуванням коровам гірких кормів
(полинь, гіркий люпин та ін.); використанням хлористого кальцію і кухонної солі
з великим вмістом солей магнію. Також це буває,
коли сири дозрівають у надто холодних підвалах. Для того, щоб усунути цей
дефект, сири треба витримати 1 – 2
тижні за температури 15 – 18° С.
Аміачні смак і запах – дефекти твердих сирів
– є наслідком недостатнього
відходу за кіркою і розвитком на поверхні голівки сиру сирного слизу.
Аміачний
смак і запах вважаються дефектами для твердих сирів. Напівтвердим та м'яким
сирам, які дозрівають з участю (крім молочнокислих бактерій) бактерій сирного
слизу, який культивується на поверхні головок сиру, притаманні слабовиражені
аміачний смак і запах, що не
вважається дефектом. Разом із тим надто сильний розвиток слизу або повторний
його розвиток, при зберіганні сирів в умовах надмірної вологості повітря,
призводить до різко виражених аміачного смаку і запаху, які для цих сирів
вважаються дефектом.
При
значному нагромадженні аміаку в сирі з'являється мильний присмак. Мильний
присмак зумовлений утворенням амонійних солей жирних кислот. Цей дефект
трапляється у перезрілих м'яких сирах, під час дозрівання яких поряд із
молочнокислими бактеріями і бактеріями сирного слизу беруть участь плісеневі
гриби, які зумовлюють частковий гідроліз жиру з утворенням вільних жирних
кислот.
Прогірклий
смак твердих сирів зумовлений нагромадженням масляної кислоти. З метою
попередження цих дефектів у сирі, слід піддавати контролю молоко, яке
використовується для виробництва сиру, на наявність маслянокислих бактерій,
скорочувати термін зберігання молока за низьких температур (при 4 – 5° С не більше 36 годин) і
застосовувати інші способи зниження забруднення молока. Причиною прогіркання
сиру, окрім дії термостійких ліпаз молока і
розвитку маслянокислих бактерій, може бути розвиток ліполітично
активних дріжджів та грибів. З метою попередження дефекту необхідно посилити
санітарно-гігієнічний контроль за станом виробництва та зниження температури
зберігання продукції.
Слабовираженні смак і аромат – результат відхилення від
технології виготовлення цього виду сиру. Кормовий присмак зустрічається в сирі,
отриманому з молока з аналогічним присмаком.
Дефекти
консистенції сиру пов'язані з колоїдним станом сирної маси. Сирам належить мати
однорідну, еластичну консистенцію певного ступеня ніжності залежно від виду
сиру. Така консистенція буває при нормальній зв'язаності сирного тіста, тобто
коли білковий згусток досить насичений водою і між його білковими частинками
утворюється певний зв'язок. Якщо для виготовлення сиру використовується молоко
підвищеної кислотності, то консистенція сиру стає ламкою і крихкою. Нестача
молочної кислоти може спричинити, навпаки, надто сильне набухання білкових
речовин, утворюючи велику зв'язаність маси – резинистість,
ременистість.
Груба, тверда консистенція – у сирах зі
зниженим вмістом вологи після преса.
Ремениста консистенція часто супроводжує тверді
сири, тому що пов'язана з недоліком молочнокислого шумування. За цього недоліку
молочної кислоти багато кальцію залишається в білку, тому сирне тісто надмірно
набухає і консистенція стає ременистою.
Крихка консистенція – виникає при зайвому
нагромадженні молочної кислоти, що майже відщеплює кальцій від параказеїну.
Утворюється вільний параказеїн, який
погано набухає у воді, що призводить до появи крихкості.
Свищі (внутрішні розриви) – з'являються при недостатній
зв'язаності сирного тіста і занадто бурхливому газоутворенні, що призводить до
розриву сирної маси. Свищ може утворюватись
також внаслідок неправильних прийомів обробки сирної маси при формуванні. При
значних розмірах розколювання тріщина може дійти до поверхні сиру. Через неї в
сирну масу потрапляє повітря, а з ним і мікроорганізми. Врешті всередині сиру
може з'явитись пліснява, а потім – і гниття сирної маси. Якщо тріщина
затягується з поверхні – утворюється внутрішній свищ.
Дефекти малюнка. Відсутність малюнка
(сліпий сир) – наслідок слабкого розвитку молочнокислого шумування при
дозріванні сиру. Смак такого сиру недостатньо виражений, аромат слабкий.
Сітчастий малюнок – велика кількість дрібних вічок.
Дефект виникає в сирах, вироблених з молока, зараженого газоутворювальними
мікро-організмами з групи кишкової палички. Надмірна
кількість газів спричиняє здимання сиру, яке є особливо небезпечним під час
швидкого утворення газів. У такому випадку сир може спучуватись так сильно, що
зв’язаність сирної маси порушується. і він тріскається. Швидке утворення
великої кількості газів у сирах спричиняє появу значної кількості маленьких „вічок”
(рисунок – „сітка”), які пронизують
усю сирну масу.
Таке
ненормальне газоутворення в сирній масі є результатом потрапляння в молоко, а
звідти і в сир газоутворювальних бактерій групи
„колі” (кишкові палички і бактерії „аферогенес”), які
спричиняють бродіння молочного цукру з утворенням дуже великої кількості
вуглекислого газу і водню. Наявність їх у сирній масі свідчить про порушення
режиму пастеризації або про незадовільний санітарно-гігієнічний стан
виробництва. Це пов'язано з накопиченням газу у певному місці. Не зустрічаючи
еластичної перешкоди, нагромаджений газ розколює сирну масу.
Губчастий малюнок бродіння утвориться при
сильному газоутворенні з появою великих і близько розміщених один до іншого вічок.
Причина маслянокисле чи інтенсивне пропіонокисле
бродіння. У цьому випадку сир набуває солодкуватого і сального смаку, кришиться
при вирізанні.
Пустотний малюнок – це численні великі
порожнечі, що утворилися під час формування охолодженої сирної маси, у
результаті чого сирні зерна не з'єднувалися в щільну масу.
Дефекти форми. При поганому відході в
період дозрівання можливе неправильне осідання головок, вони можуть бути
скривленими, обпливти, здутися.
Підпрівання кірки виражається у вигляді вологих
розм'якшених ділянок, на яких розвиваються слизоутворювальні
та гнильні бактерії, які активно розкладають білки, що згодом викликає утворення
гнильних колодязів.
Віспоподібна цвіль найбільш небезпечна для сиру, вона
розвивається на Швейцарському, Голландському й інших пресованих сирах. Міцелій
цвілі виявляється у виді дрібних круглих плям білого кольору, що швидко
збільшуються, досягаючи в діаметрі 5 –
Дефекти кольору тіста. Блідий колір тіста
– дефект сирів, вироблених із зимового молока, у пересоленого сиру, а також у
сиру з кислого молока.
Мармуровість тіста – нерівномірний
розподіл сирної маси, а також внесення залишку сирного зерна попереднього
варіння в наступне.
Дефекти викликані шкідниками. Порушення
кірки сирів викликається сирним кліщем (араком). У процесі
зберігання сирів можуть спостерігатись також дефекти, пов’язані з розвитком
шкідників. До них належать сирна муха і сирний кліщ (акар).
Вони пошкоджують головним чином зрілий сир з пошкодженою кіркою. При зараженні
кліщем у тріщинах
або на кірці непарафінованих сирів з’являється сіро-брунатна потеруха.
Зберігання твердих сичугових
сирів
Під час транспортування та зберігання зрілих сирів належить
створювати такі умови, за яких максимально гальмується розвиток складових
частин сирної маси. Останній проходить під впливом ферментів, накопичених у
сирній масі в процесі дозрівання сиру. На базах та в холодильниках зрілі сири
зберігають за температури нижче 0° С, але не нижче температури замерзання. Під
час повільного замороження сирів волога утворює великі кристали, які деформують
сирні зерна, і при цьому консистенція сиру стає крихкою, а смак – пустим, невиразним.
На довготривале зберігання вибирають сири зі здоровою, без
дефектів кіркою, з добре виразним смаком, запахом та нормальною консистенцією.
Зберігають зрілі сири за температури –2 – +5° С та відносній вологості повітря
85 – 90%. Мінусові температури не
тільки гальмують ферментативні процеси і пов'язане з ними перезрівання сирної
маси, але й попереджують розвиток плісені на поверхні сиру. Останнє значно
полегшує догляд за сиром у процесі зберігання. Терміни зберігання сиру при
мінусових температурах залежать від виду сиру (табл. 2.28).
Таблиця 2.28
Терміни зберігання сирів
|
Типи сирів |
Температура, °С |
|
|
від 0 до +8 |
від -2 до -5 |
|
|
Швейцарський |
5 – 6 міс. |
6 – 10 міс. |
|
Голландський |
3 – 5 міс. |
4 – 8 міс. |
|
Чеддер |
2 – 3 міс. |
2 – 4 міс. |
|
Латвійський |
1 – 2 міс. |
2 – 3 міс. |
|
Рокфор |
1 – 1,5 міс. |
1 – 2 міс. |
|
М'які (крім Рокфору) |
0,5 міс. |
1 – 2 міс. |
|
Розсільні сири |
3 – 4 міс. |
5 – 6 міс. |
Якщо сири не потребують довготермінового зберігання, їх
розміщують у камерах з температурою 0 –
+8° С і при відносній вологості повітря 80 –
85%. За таких умов можуть статися біохімічні процеси, які спричиняють
перезрівання сирної маси, що знижує смакові особливості продукту. Тому
зберігати сири в таких умовах не можна довше від термінів, зазначених у табл.
2.28. В умовах малих плюсових температур сири краще зберігати не упакованими, а
на стелажах. Так зменшується небезпека пліснявіння, хоч втрати маси
збільшуються.
Безкіркові сири (які дозрівають у полімерній плівці) зберігають не більше
двох місяців при вологості повітря не вище 80%. За вищої вологості полімерна
плівка ПЦ-2 може розшаруватись. При мінусових температурах безкіркових
сирів не зберігають.
У літній період перевезення сирів залізничним транспортом
здійснюється в ізотермічних вагонах з температурою усередині вагона не вищою
+8° С. Такі ж вимоги щодо температури і при перевезеннях автомобільним та
водним транспортом.
При зберіганні сирів в упакованому вигляді (у ящиках та
барабанах) їх укладають у штабелі. Кожний ряд ящиків прокладається рейками. Між
штабелями залишають прохід шириною
На торгових базах та в універсамах проводять механізоване
фасування сирів дрібними порціями з упакуванням в плівку ПЦ-2 під вакуумом. Для
фасування зручними вважають сири, які мають форму бруска або циліндра.
Правила приймання та методи
відбору
проб сичугових
сирів
Правила
приймання та методи відбору проб сичугових сирів регламентуються ГОСТ 26809-86
«Молоко и молочные
продукты.
Правила приемки,
методы
отбора
проб и подготовка
проб к анализу».
Перед добором проб встановлюють однорідність партії. Партією вважають призначену для контролю сукупність одиниць
продукції одного найменування в однорідній тарі з однаковими фізико-хімічними і
органолептичними показниками (одного сорту), вироблених на одному
заводі-виробнику, одному технологічному устаткуванні, протягом одного
технологічного циклу, за єдиним виробничим режимом, однієї дати виготовлення і
оформлену одним супровідним документом; з молока однієї сироварної ванни або
одного сировиробника.
Для
контролю якості сичугових сирів у транспортній і споживацькій тарі за
органолептичними і фізико-хімічними показниками від кожної партії продукції
відбирають вибірку. Для добору проб твердих
сичугових сирів як контрольні місця відбирають і розкривають таку кількість
одиниць упакування з однорідної партії (табл. 2.29).
Таблиця 2.29
Об'єм вибірки від партії сирів усіх видів
|
Число одиниць транспортної тари з продукцією в партії |
Число одиниць транспортної тари з продукцією у вибірці |
|
До 5 |
1 |
|
Від 6 до 15 |
2 |
|
" 16 " 25 |
3 |
|
" 26" 40 |
4 |
|
" 41 "60 |
5 |
|
" 61 " 85 |
6 |
|
" 86" 100 |
7 |
|
" 101 і більше |
5 %, але не менше 7 одиниць |
Від кожної контрольованої одиниці упакування твердих
сирів відбирають одне коло, одну головку чи один брусок, від яких беруть проби
для визначення органолептичних і фізико-хімічних показників. З кожної включеної у вибірку одиниці транспортної тари з
продукцією відбирають одну головку, батон сиру або одну одиницю споживацької
тари з продукцією. У вибірку не включають твердих сичугових сирів у
транспортній тарі з маркуванням „збірний".
Зовнішній
вигляд і маркування транспортної тари перевіряють перед відбором проб щодо
кожної її одиниці в партії, в споживацькій тарі – щодо кожної її одиниці з
транспортної тари з продукцією, включеною у вибірку.
За
результатами перевірки прийманню підлягає тільки продукція, упакована в тару і
з маркуванням, яка відповідає вимогам нормативно-технічної документації.
Для
контролю якості сичугових сирів щодо мікробіологічних показників з партії
виділяють по одній одиниці транспортної або споживчої тари з продукцією (для
сиру – по одній головці).
Температуру,
масу і об'єм, а також лінійні розміри сирів визначають перед відбором проб по
кожній одиниці тари з продукцією, включеною у вибірку.
Відбір
проб для визначення органолептичних показників сичугових сирів проводять перед
відбором проб для визначення фізико-хімічних показників, по кожній одиниці тари
з продукцією, включеною у вибірку.
У разі
виявлення сторонніх речовин, цвілі в сичугових сирах в транспортній тарі,
включених у вибірку, контролю підлягає кожна одиниця транспортної тари з
продукцією в партії. За наслідками контролю прийманню підлягає тільки
продукція, яка відповідає вимогам нормативно-технічної документації. При
виявленні сторонніх речовин, цвілі в сичугових сирах в споживацькій тарі партія
прийманню не підлягає.
У випадку
отримання незадовільних результатів аналізів хоча б за одним з органолептичних
і фізико-хімічних показників по ньому проводять повторний аналіз подвоєного
об'єму об'єднаної проби від продукції в цистерні або вибірки тієї ж партії
продукції. Результати повторних аналізів розповсюджуються на всю партію.
Загальні
правила відбору проб. Перед розкриттям тари з продукцією кришки фляг, бочок,
банок і т.д.
очищають від забруднень, промивають і протирають. В першу чергу проводять
відбір проб для мікробіологічних аналізів. Відбір точкових проб сичугових сирів
проводять шпателями, ножами або спеціальними щупами. Пристрої, використовувані
для відбору проб, повинні бути виготовлені з неіржавіючої сталі, алюмінію або з
полімерних матеріалів, дозволених Міністерством охорони здоров'я України для
застосування в харчовій промисловості. Не допускається застосовувати несправні,
забруднені або із слідами іржі пристроі. Скляний,
металевий, фарфоровий або полімерний посуд, вживаний при відборі проб, повинен
бути сухим, чистим, без запаху, мати відповідну місткість і форму, зручну для
проведення аналізів. Посуд закривають кірковими, пластмасовими або обгорнутими
фольгою гумовими пробками або кришками. Допускається відбирати проби сиру в
пергамент.
При
складанні об'єднаної проби число точкових проб від кожної одиниці тари з
продукцією, включеною у вибірку, повинне бути однаковим.
Точкові
проби сиру відбирають з двох протилежних сторін кожної головки сиру, включеної
у вибірку, щупом, вводячи його на глибину ¾ довжини. Для оцінки
органолептичних показників відбір точкової проби проводять з одного боку
головки сиру.
При
відборі точкових проб крупних твердих сичугових сирів, що мають форму циліндра
або бруска, щуп вводять зі сторони торця ближче до центру; при відборі точкових
проб дрібних твердих сичугових сирів, що мають круглу форму, щуп вводять з
верхньої частини головки до центру.
При
відборі точкових проб дрібних твердих сичугових сирів, що мають форму низького
циліндра, щуп вводять з циліндрової поверхні, яка має форму бруска – з
діагоналі сторони торця. У обох випадках щуп вводять, відступивши від одного з
підстав головки сиру на 1/3 висоти.
Від
вийнятих стовпчиків сиру відділяють проби завдовжки
Верхню
частину стовпчиків сиру з кірковим шаром повертають на колишнє місце, а
поверхню сиру заливають розплавленим полімерно-парафіновим
сплавом для покриття сирів або оплавляють металевою пластиною.
Відбір
точкових проб м'яких сирів (рокфор, міський, рамбінас
та ін.), розсільних (бринза, чанах та ін.) і складання об'єднаної проби
проводять відповідно до вимог для дрібних твердих сирів. Для складання
об'єднаної проби сирів розсільних використовують цілком весь стовпчик сиру,
відібраний щупом. Відбір точкових проб від сиру сулугуні
і сирів подібної йому форми проводять, вирізуючи ножем
сектор завдовжки
Від
батона ковбасного сиру точкові проби, кожна масою близько
Проби, що
направляються в місцеву лабораторію заводу, холодильника, бази, забезпечують
етикеткою з позначенням найменування продукції, підприємства-виробника, номера
партії і дати вироблення.
Проби, що
направляються в лабораторію поза заводом, базою, холодильником, забезпечують
етикеткою і актом відбору проб із зазначенням місця відбору проб, найменування
підприємства-виробника, найменування, сорту і дати вироблення продукту, номера,
об'єму партії, температури продукту у момент відбору проби, дати і години
відбору проби, посад і підписів осіб, котрі відібрали пробу, показників, які
повинні бути визначені в продукті, найменування здавальника, найменування
приймальника, номери і дати транспортного документа, позначення стандарту або
технічних умов на продукт.
Проби
пломбують або опечатують. Пляшки і банки перев'язують навколо горловини міцною
ниткою або шпагатом, кінці яких закидають на верх пробки або кришки і там
пломбують. Проби в банках, коробках, фользі і т. д. загортають в пергамент або
щільний папір, прошивають або перев'язують міцною ниткою або шпагатом і
пломбують.
Проби
повинні доставлятися в лабораторії відразу після їх відбору. До початку аналізу
проби слід зберігати за температури від 2 до 8° С. Аналіз проб продуктів
проводять відразу після доставки в лабораторію, але не пізніше, ніж через 4 год
після відбору.
Методи
дослідження твердих сичугових сирів
Органолептичну
оцінку твердих сичугових сирів проводять за ГОСТ 7616-85, визначення масової
частки вологи – за ГОСТ 3626-73,
жиру – за ГОСТ 5867-69, повареної солі –
за ГОСТ 3627-81, мікробіологічні показники –
за ГОСТ 9225-84, токсичні елементи –
за ГОСТ 26927-86, 26928-86, 26929-86, 26930-86, 26931- 86, 26932-86, 26933-86,
26934-86, 26935-86, пестициди – за
ГОСТ 23452-79.
Органолептичну
оцінку твердих сичугових сирів проводять за температури продукту 18±2° С.
Починають її з огляду зовнішнього вигляду головки, відзначають форму головки,
стан кірки і парафінового шару.
Оглядаючи
форму головки, звертають увагу на відповідність її виду сиру, відзначають
наявність ушкоджень – злами, гнилі
колодязі. Міцність парафінового покриття визначають легким натисканням на
поверхню сиру. Шар парафіну повинний бути досить тонким, без напливів і тріщин,
сири, які втратили форму, уражені цвіллю тріщини глибиною 2 –
Малюнок
сиру перевіряють за вийнятим щупом стовпчиком сиру. Більш детальний висновок про
малюнок сиру зробити після розрізування головки й огляду поверхні розрізу. При
оцінці малюнка враховуються його розвиненість і типовість для сиру цього виду.
Про розвиненість судять за кількістю вічок на поверхні
розрізу, а про типовість – за формою
і розміром вічок.
Колір сирного тіста встановлюють при огляді вийнятого стовпчика сиру чи на
поверхні свіжого розрізу голівки. Консистенцію сиру перевіряють при легкому
згинанні вийнятого стовпчика сиру. Консистенція гарного сиру ніжна, досить
еластична чи масляниста. Встановлюють наявність твердої, грубої чи ременистої
консистенції.
При
визначенні смаку і запаху сиру звертають увагу на його чистоту (відсутність
сторонніх присмаків), виразність, ступінь гостроти і типовість (відповідно до
стандартів). Оцінка органолептичних показників твердих сичугових сирів
проводиться за 100-бальною системою. За виявлені при оцінці сиру дефекти
робиться знижка балів. Загальна кількість балів сумується
й, залежно від загальної бальної оцінки й оцінки смаку і запаху, сири відносять
до одного із сортів. Сири, що одержали менше 75 балів, а за смаком і запахом
менше 34 балів, до реалізації не допускаються, а підлягають переробці.
До
реалізації не допускаються сири із згірклим, тухлим, гнильним і різко вираженим
сальним, пліснявим смаками й запахами, запахом нафтопродуктів, хімікатів і
наявністю сторонніх домішок, а також ті, що розпливлися і роздуті (втратили
форму), уражені підкірковою цвіллю або з гнильними колодязями і тріщинами,
з глибокими зачистками (більше 2 –
Визначення
вмісту вологи. Масову частку вологи в сичугових сирах визначають двома
способами: арбітражним і прискореним. Арбітражний метод потребує багато часу,
тому використовували прискорений метод визначення вологи на приладі Чижової.
Спеціально
підготовлені подвійні пакетики з паперу висушують на приладі Чижової
протягом 3 хв за температури 150° С, після чого їх охолоджують в ексикаторі.
Підготовлений пакетик зважують з точністю до 0,01г і закладають у нього
пластинку сиру вагою
плитами, нагрітими до температури 150 – 152° С і витримують протягом 5 хв. Висушену пробу охолоджують в
ексикаторі 3 – 5 хв і зважують.
Вміст вологи в продукті (W) у відсотках
розраховують за формулою:
, (2.19)
де m
– маса пакета з наважкою до висушування, г;
m
– маса пакета з
наважкою після висушування, г;
m
– маса наважки
сиру, г.
Розбіжність
між паралельними визначеннями повинна бути не більше 0,5 %. За кінцевий
результат приймають середнє арифметичне значення двох паралельних визначень.
Визначення
вмісту жиру. Під час аналізу сирів жирністю 50% та більше використовують жироміри
зі шкалою на 50 поділок. При використанні жироміру
зі шкалою на 60 поділок беруть наважку сиру
.
Крупинки
сиру не повинні попадати на стінки горлечка жироміра.
Додають ще близько 9 мл H2SO4 так, щоб рівень рідини був нижче
основи горловини жироміра приблизно на 4 – 6 мл. Потім додають 1 мл ізоамілового
спирту. Закривають жиромір пробкою і
ставлять у водяну баню, підігріту до температури 70 – 75° С, де видержують до повного розчинення білкових речовин при
частому струшуванні. Після розчинення білків жиромір
виймають, рухом пробки жировий шар подають в шкалу жироміра
й далі визначають знімають показник. Розбіжність між паралельними визначеннями
не повинна перевищувати 0,1% жиру.
За
кінцевий результат приймають середнє арифметичне двох паралельних визначень.
Вміст жиру в сирі (X) у відсотках
розраховують за формулою:
(2.20)

де
– показання жироміра;
g – наважка сиру,
г;
П – коефіцієнт перерахунку
показників жироміра
у вагові відсотки.
Таблиця 2.30
Оцінка органолептичних показників
|
Найменування і
характеристика показника |
Сири
пресовані, з високою температурою другого нагрівання |
Сири
пресовані, з низкою температурою другого нагрівання |
Сири самопресовані,
з низькою температурою другого нагрівання, що дозрівають за участю мікрофлори
сирного слизу |
|||
|
Знижка балів |
Бальна оцінка |
Знижка балів |
Бальна оцінка |
Знижка балів |
Бальна оцінка |
|
|
1 |
2 |
3 |
4 |
5 |
6 |
7 |
|
Смак і запах
(45 балів) |
||||||
|
1. Відмінний |
0 |
45 |
0 |
45 |
0 |
45 |
|
2. Хороший |
1 – 2 |
44 – 43 |
1 – 2 |
44 – 43 |
1 – 2 |
44 – 43 |
|
3. Добрий смак, але слабковиражений
аромат |
3 – 5 |
42 – 40 |
3 – 5 |
42 – 40 |
3 – 5 |
42 – 40 |
|
4. Задовільний (слабовиражений) |
6 – 8 |
39 – 37 |
6 – 8 |
39 – 37 |
6 – 8 |
39 – 37 |
|
5. Слабка гіркота |
6 – 8 |
39 – 37 |
6 – 8 |
39 – 37 |
6 – 8 |
39 – 37 |
|
6. Слабокормовий |
7 – 8 |
38 – 37 |
6 – 8 |
39 – 37 |
6 – 8 |
39 – 37 |
|
7. Кислий |
9 – 12 |
36 – 33 |
8 – 10 |
37 – 35 |
8 – 10 |
37 – 35 |
|
8. Кормовий |
9 – 12 |
36 – 33 |
9 – 12 |
36 – 33 |
9 – 12 |
36 – 33 |
|
9. Затхлий |
9 – 12 |
36 – 33 |
9 – 12 |
36 – 33 |
9 – 12 |
36 – 33 |
|
10. Гіркий |
10 – 15 |
35 – 30 |
9 – 15 |
36 – 30 |
9 – 15 |
36 – 30 |
|
11. Сальний присмак |
10 – 13 |
35 – 32 |
10 – 13 |
35 – 32 |
10 – 13 |
35 – 32 |
|
Консистенція
(25 балів) |
||||||
|
12. Відмінна |
0 |
25 |
0 |
25 |
0 |
25 |
|
13. Хороша |
1 |
24 |
1 |
24 |
1 |
24 |
|
Продовження
табл. 2.30 |
|||||||
|
1 |
2 |
3 |
4 |
5 |
6 |
7 |
|
|
14. Задовільна |
2 |
23 |
2 |
23 |
2 |
23 |
|
|
15. Тверда
(груба) |
3 – 9 |
22 – 16 |
3 – 9 |
22 – 16 |
3 – 9 |
22 – 16 |
|
|
16. Резиниста |
5 – 10 |
20 – 15 |
5 – 10 |
20 – 15 |
5 – 10 |
20 – 15 |
|
|
17. Незв'язна
(рихла) |
5 – 8 |
20 – 17 |
5 – 8 |
20 – 17 |
5 – 8 |
20 – 17 |
|
|
18. Крихка |
6 – 10 |
19 – 15 |
6 – 10 |
19 – 15 |
6 – 10 |
19 – 15 |
|
|
19. Така, що
колеться (самокол) |
4 – 15 |
21 – 10 |
4 – 15 |
21 – 10 |
4 – 15 |
21 – 10 |
|
|
Колір (5 балів) |
|||||||
|
20. Нормальний |
0 |
5 |
0 |
5 |
0 |
5 |
|
|
21.
Нерівномірний |
1 – 2 |
4 – 3 |
1 – 2 |
4 – 3 |
1 – 2 |
4 – 3 |
|
|
Малюнок (10 балів) |
|||||||
|
22. Нормальний
для цього вигляду сира |
0 |
10 |
0 |
10 |
0 |
10 |
|
|
23.
Нерівномірний (за розташуванням) |
1 – 2 |
9 – 8 |
1 – 2 |
9 – 8 |
1 – 2 |
9 – 8 |
|
|
24. Рваний |
3 – 4 |
7 – 6 |
3 – 4 |
7 – 6 |
3 – 4 |
7 – 6 |
|
|
25. Щілястий
(шпаруватий) |
3 – 5 |
7 – 5 |
3 – 5 |
7 – 5 |
1 – 2 |
9 – 8 |
|
|
26.
Відсутність очок |
7 |
3 |
3 |
7 |
3 |
7 |
|
|
27. Дрібні вічка (менше |
3 – 5 |
7 – 5 |
0 – 1 |
10 – 9 |
0 |
10 |
|
|
28. Сітчастий |
4 – 5 |
6 – 5 |
4 – 5 |
6 – 5 |
4 – 5 |
6 – 5 |
|
|
Продовження
табл. 2.30 |
|||||||
|
1 |
2 |
3 |
4 |
5 |
6 |
7 |
|
|
29. Губчастий |
5 – 7 |
5 – 3 |
5 – 7 |
5 – 3 |
5 – 7 |
5 – 3 |
|
|
Зовнішній вигляд (10 балів) |
|||||||
|
30. Хороший, з
нормальним овалом або осіданням |
0 |
10 |
0 |
10 |
0 |
10 |
|
|
31.
Задовільний |
1 |
9 |
1 |
9 |
1 |
9 |
|
|
32. Пошкоджене парафінове або грудка бінірованне покриття |
1 – 2 |
9 – 8 |
1 – 2 |
9 – 8 |
1 – 2 |
9 – 8 |
|
|
33. Пошкоджена
кірка |
2 – 4 |
8 – 6 |
2 – 4 |
8 – 6 |
2 – 4 |
8 – 6 |
|
|
34. Злегка деформовані
сири |
2 – 4 |
8 – 6 |
2 – 4 |
8 – 6 |
2 – 4 |
8 – 6 |
|
|
35. Кірка, що
підіпріла |
3 – 6 |
7 – 4 |
3 – 6 |
7 – 4 |
3 – 6 |
7 – 4 |
|
|
Пакування і маркування (5 балів) |
|||||||
|
36. Хороше |
0 |
5 |
0 |
5 |
0 |
5 |
|
|
37. Задовільне |
1 |
4 |
1 |
4 |
1 |
4 |
|
Примітка.
За наявності двох або декількох вад по кожному з показників таблиці бальної
оцінки („смак і запах", „консистенція", „малюнок", „зовнішній
вигляд") знижка робиться за вадою, яка найбільше знецінює.
Вміст
жиру в розрахунку на суху речовину сиру (X
) у відсотках розраховується за
формулою:
(2.21)
![]()
де X – вміст жиру в
сирі, %;
В – вміст вологи в сирі, %.
Визначення
вмісту солі. Визначення базується на властивості азотнокислого срібла
утворювати з розчином хлористого натру нерозчинний осад хлористого срібла:
![]()
Надлишок
доданого AgNO
реагує з індикатором K2CrO4, утворюючи при цьому сполуку
цегляно-червоного кольору.
![]()
Порядок проведення роботи.
У хімічний стакан ємкістю
100 см3 відвантажують
, змиваючи залишки
в стакані
дистильованою
водою, яка має
температуру 70 – 80° С. Колбу з сумішшю
охолоджують
до 20° С, доливають
дистильованою
водою до мітки
і після
перемішування
фільтрують
через сухий
фільтр
в чисту
суху
колбу. Якщо
отриманий
фільтрат
мутний,
його
фільтрують
повторно. У конічну колбу на
відмірюють 50 мл фільтрату,
додають
5 – 8 крапель
10-%
і титрують
0,1 Н розчином
до появи
слабого цегельно-червоного
забарвлення,
яке не зникає
при збовтуванні.
Вміст
солі у відсотках визначають за формулою:
(2.22)
де
– кількість мл 0,1 Н
розчину
, яка пішла на титрування 50 мл фільтру, мл;
– наважка сирної маси,
г.
Розбіжність
між паралельними визначеннями повинна бути не більша за 0,02%.
Визначення
ступеня зрілості сиру за М. І. Силовичем.
Метод ґрунтується на зміні буферності
розчинної частини сиру в процесі дозрівання. Зі збільшенням розчинних продуктів
розпаду білкових речовин підвищуються буферні властивості розчинної частини
сиру, які найбільш чітко виявляються при титруванні лугом (водна витяжки сиру в
зоні рН=10).
Беруть
наважку сиру –
) вираховують кількість мл лугу, яка пішла на титрування з
фенолфталеїном (
). Одержана різниця, помножена на 100, є ступенем зрілості
сиру в градусах зрілості.
Проте одним із показників, що підлягає обов’язковому
визначенню під час сертифікації, є вміст нітриту натрію. На жаль цей показник
не відноситься до обов’язкових під час визначення якості партії продукції.
Пропонуємо для визначення вмісту нітритів у твердих сичугових сирах
використовувати спектрофотометричні методи. Розглянемо їх детальніше.
Метод визначення вмісту нітритів базується на кількісній реакції між нітрит-іонами і сульфаніловою
кислотою з подальшим утворенням червоно-фіалкової
діазосполуки із а-нафтиламіном.
Вплив каламуті та кольористості екстрактів, які заважають, усувають освітленням
проби. Відносна похибка досліду складає не більше 1%.
Дослідження складаються з трьох етапів:
1. Приготування стандартного розчину.
2. Приготування проби сичугового сиру.
3. Проведення досліджень.
4. Обробка результатів аналізу.
Для приготування стандартного розчину нітриту
використовують
Для приготування робочого розчину 1 см3 основного стандартного розчину переносять
в мірну колбу місткістю
Також для проведення досліджень використовують реактив Грисса
та розчин ацетатної кислоти із масовою часткою 12%.
Для приготування водної витяжки з сичугового сиру в
хімічному стакані зважують наважку подрібненого продукту масою
Для осадження білків водну витяжку переводять в мірну
колбу місткістю 50 мл, доводять об’єм до мітки, змиваючи залишки наважки.
Перемішують. В хімічний стакан відміряють піпеткою 20 мл підготовленої водної
витяжки, додають 10 мл розчину гідрооксиду калію і 40 мл розчину сульфату цинку,
перемішують. Нагрівають на киплячий водяній бані 7 – 8 хв. Охолоджують,
фільтрують у мірну колбу місткістю 100 мл, додають 4 мл реактиву Грисса,
доводять до мітки, перемішують. Одержують підготовлену пробу.
Мірні колби місткістю 50 мл відповідно нумерують і вносять
в них 0; 0,5; 1,0; 2,0; 5,0; 10,0 мл робочого стандартного розчину, доливають
дистильованою водою до 40 мл, в кожну колбу додають по 2,0 мл реактиву Грисса,
доводять до мітки перемішують.
Для вимірювання мірні колби з градуювальними
розчинами, а також мірну колбу з підготовленою пробою поміщають у водяну баню,
нагріту до 50 – 60º на 10 хв.,
перемішують, охолоджують і фотометрують при
довжині хвилі 520 нм відносно до розчину порівняння.
Будують градуювальний
графік. Розраховують концентрацію нітритів у досліджуваному розчині.
Контрольні запитання
1.
Дайте характеристику сучасної бази нормативно-технічної
документації щодо якості твердих сичугових сирів.
2.
Які основні показники якості твердих сирів регламентують
нормативно-технічні документи?
3.
Охарактеризуйте класифікацію асортименту твердих сичугових сирів.
4.
Які основні методи досліджень застосовують для визначення
органолептичних та фізико-хімічних показників якості твердих сичугових сирів?
5.
Вкажіть особливості товарознавчої експертизи твердих сичугових сирів.